氢云链,还给人类一个清洁的“粮食-水-能源”
 找回密码
 立即注册

手机号码,快捷登录

六盘水发布氢能源产业发展规划,嘉化能源拟投5000万设立嘉化氢能

氢云链| 2019-9-16 20:28 阅读 3938 评论 0

Hello,氢云链「周报」全面上线

「周报」是氢云链旗下的全新栏目,包含政策、行业投资、市场行情等板块,每周一期,为大家整理国内外氢能源及燃料电池产业的最新行业动态。在这里,你可以全面了解各国氢能政策与风向,掌握各地与企业的氢能发展动态。

接下来为您奉上2019年9月07日-9月14日「周报」国内版。

一、行业动态

1、政协召开“加快确立氢能国家战略,切实推进能源生产与消费革命”研讨会

近日,全国政协人资环委在京召开“加快确立氢能国家战略,切实推进能源生产与消费革命”专题研讨会,全国政协副主席何维出席并讲话。何维表示,全国政协围绕战略性、前瞻性重大课题搭建平台进行研究,是全国政协双向发力,充分发挥协商民主职能的重要体现。

何维强调,在加快确立氢能国家战略中,首先要强化顶层设计和战略规划,及早布局,尽快从国家层面制定我国的氢能战略发展路线图,明确阶段性目标和分步实施的重点;其次要建立健全管理体制机制,明确牵头主管部门,建立有力的跨部门协调机制,统筹氢能战略落地实施;第三要以企业为主体、市场为导向,充分发挥企业的主动性和创造性;第四要出台研发和产业扶持等政策,尤其是氢能技术和基础设施、氢燃料电池汽车等财政补贴要补在关键环节,用在“刀刃上”。

2、六盘水发布氢能源产业发展规划2025年建成液氢工厂

9月9日,贵州六盘水氢能源产业研讨暨合作对接洽谈会在贵阳召开。会上,六盘水发布了《六盘水市氢能源产业发展规划(2019-2030年)》(以下简称《规划》)。《规划》涵盖氢能“生产-储运-应用”全产业链,结合六盘水实际提出氢能产业发展方向和路径,先试先行贵州省能源结构调整及工业转型升级。

《规划》提出,到2025年,建设液氢工厂及加氢站基础设施,回收利用焦炉煤气中的氢气,实现廉价氢气的就地提取消纳,形成制氢(氢源)、氢储存、运输和利用的氢能产业链,培育一批具有影响力的氢气制取、储运装备、高值转化的氢能企业,集聚一批研发中心和检测、认证中心,示范带动六盘水市氢能产业发展的近期目标。

根据《规划》,到2030年,结合煤炭资源和可再生资源发展以煤制氢为重点氢能产业链,布局氢燃料电池示范应用和加氢基础设施建设,建成加氢站近20座,公交车、物流车、环卫车和乘用车批量投放,形成氢能规模化、商业化应用,扩大氢能源生产应用规模,实现氢能源分布式能源系统的推广应用,建设形成辐射周边地区乃至全国氢能产业链的远期目标。

《规划》提出了三个重点布局:一是立足当前,率先发展以焦炉煤气制氢为起点的氢能产业。二是着眼市场,大力培育以氢燃料电池汽车为重点的下游产业。三是分步推进,统筹发展以煤炭资源和可再生能源为主导的“蓝氢”产业。

《规划》指出,六盘水市将从加强组织保障、支持成果转化、推动产学研合作、构建人才支撑体系、深化合作交流、加大市场开拓及加快园区建设等七个方面明确推进氢能产业保障措施,并将研究制定产业链关键环节投资优惠政策,优化投资环境,全力推进氢能产业发展。

3、德燃动力与锋源氢能合作,共同推动浙江省燃料电池产业发展

近日,德燃动力与浙江锋源氢能科技有限公司签订《战略合作协议》,在燃料电池领域全面深化战略合作。同属浙江嘉兴的两家企业,将基于双方的优势资源及核心技术,共同开拓市场,研发高质量的燃料电池电堆及发动机系列产品。双方将携手推进燃料电池产业市场化应用,助力推动浙江省燃料电池产业发展,提升浙江省乃至长三角地区氢能产业竞争力,为中国燃料电池产业的国产化起到积极的引领及促进作用。

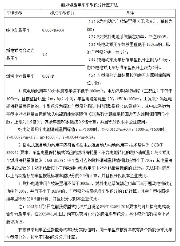
4、双积分办法调整,燃料电池积分上限调至6分

为了推动我国节能与新能源汽车产业健康可持续发展,加快汽车产业转型升级,按照《乘用车企业平均燃料消耗量与新能源汽车积分并行管理办法》的相关要求,结合我国汽车产业发展实际,工业和信息化部等有关部门起草了《关于修改<乘用车企业平均燃料消耗量与新能源汽车积分并行管理办法>的决定(征求意见稿)》,并向社会公开征求意见。

文件对燃料电池乘用车积分做出了相应的修改:

1、标准车型积分从0.16×P变成0.08×P(注:P为燃料电池系统额定功率,单位为kW)。

2、标准车型积分上限从5分变成6分。

5、亿华通大功率氢燃料电池发动机项目通过科技部中期验收

9月11日,国家重点研发计划项目“新能源汽车之高环境适应性的公路客车燃料电池动力系统和整车集成技术”中期检查会在清华大学汽车研究所举行。科技部高技术中心专项管理办公室处长金茂菁等出席,清华大学车辆与运载学院党委书记、教授李建秋进行项目总结。亿华通担纲的“公路客车大功率燃料电池发动机研发”课题通过现场验收。

亿华通多次参与科技部国家重点研发计划项目,本次同时展出的其它自主氢燃料电池发动机,也先后参与“新能源汽车之增程式燃料电池轿车动力系统平台及整车集成技术”、“新能源汽车之燃料电池公交车电-电深度混合动力系统及整车集成技术”等项目,并以高标准通过验收。目前,产品已广泛应用于公交车、客车、物流车、轿车等多款车型。

6、张家口海珀尔制氢加氢项目将于年底投产

近日,年产能1600万标准立方氢气的张家口海珀尔制氢、加氢项目将于年底投产,建成后每天可为300辆氢燃料电池公交车提供氢燃料补给。

张家口海珀尔制氢、加氢项目由亿华通动力科技有限公司投资建设,项目位于桥东区望山循环经济示范园区,占地面积50亩,建设内容包括:1座制氢站和配套加氢站。制氢站利用风电电解水制氢技术。项目建成后,可实现年产纯度为99.999%的氢气1600万立方米。依照规划,张家口海珀尔制氢、加氢项目投产后,可实现可再生能源的大规模综合利用和可持续发展,对张家口可再生能源示范区的建设有着重要的示范意义;有利于推动氢能在交通领域应用的产业化进行,实现零排放,零污染,进一步改善我市的大气环境质量,提高人居环境水平;有利于促进京津冀地区交通领域的能源结构调整,实现京津冀协同发展。

另悉,年产能1亿标准立方氢气的张家口海珀尔制氢、加氢项目二期正在进行前期准备工作,建成后每天可以为1500辆氢燃料电池客车提供氢燃料供给,满足2022年冬奥会对氢燃料的需求。

7、国家电投结盟德国西门子,将围绕氢能关键技术开展联合研发

近日,在中德两国总理的共同见证下,国家电投党组书记、董事长钱智民与西门子股份公司总裁兼首席执行官凯飒(Joe Kaeser)在北京签署《绿色氢能发展和综合利用合作谅解备忘录》。根据该备忘录,国家电投和西门子将聚焦氢能供需两侧关键技术的联合研发与应用,重点围绕氢能技术联合创新研发、2022北京冬奥会绿色制氢科创项目、氢能产业能力培育和标准制定、第三方市场合作等领域开展高技术合作。西门子公司发布的消息称,双方基于今年3月签署的战略伙伴关系框架协议签署该谅解备忘录,将既有战略合作进一步拓展至绿色氢能和Power-to-X(以清洁能源为主体的能源转化)领域。双方也将共同建设中德绿色氢能科技创新示范项目,并以该项目为依托探讨建设验证中心并制定氢能相关标准。

8、工信部:第8批推荐目录,13款燃料电池汽车入选

9月9日,工信部在官方网站正式发布了第323批《道路机动车辆生产企业及产品公告》。本批公告还发布了《新能源汽车推广应用推荐车型目录(2019年第8批)》,其中燃料电池汽车13款,具体如下:

9、深圳发布第三批氢能扶持计划,重点支持燃料电池及制氢储运

近日,深圳市发展和改革委员会发布关于组织实施深圳市绿色低碳产业2019年第三批扶持计划的通知。深圳2019年第三批重点支持领域扶持计划共包含8项,分别是新能源汽车、先进核能、高效储能、可再生能源、智慧能源、高效节能、先进环保、资源循环利用。在扶持计划中,新能源汽车重点支持燃料电池、纯电动汽车、混合动力汽车等新能源整车及电池、电控、电机、充电设备、直流变换器等关键零部件材料、制造和装备。其中,该计划重点支持车载储氢系统以及氢制备、储运和加注技术,燃料电池电堆制造、系统集成、动力总成、测试诊断等关键技术研发及产业化等。

10、酒钢集团氢冶金研究院成立

日前,酒钢集团公司氢冶金研究院揭牌仪式举行。酒钢集团公司党委书记、董事长陈得信为氢冶金研究院揭牌,总经理魏志斌致辞,副总经理程子建主持仪式。

氢冶金研究院的成立,标志着酒钢进入了同行业氢冶金研究及产业化落地方面的先进行列,目前国内仅有宝武集团、河钢集团等少数钢铁企业公布了“氢能冶金”的实验项目。


二、公告精选

1、航锦科技:航锦科技拟建3,000Nm3/h高纯氢气充装站

航锦科技近日发布公告,称公司拟投资3,888万元用于新建3,000Nm3/h高纯氢气充装站。在公司场地内,通过增设压缩提纯设备及相关建筑物,新增高纯氢气充装能力3000Nm3/h,氢气纯度≥99.999%,预计建设周期为12个月。该项目已于近日在葫芦岛市工业和信息化局完成相关备案手续。

公司氢气年产量约为1.1万吨(合1.2亿m3),是公司烧碱产品的副产品,原有氢气充装车间对副产氢气进行干燥提纯后,产品纯度标准可达到99.9%。公司拟投资新建的高纯氢气充装站对氢气进行处理后,纯度可达99.999%,可有效满足市场上各类不同的需求。经加压冲装后的氢气可灌装进入钢瓶拖车,不再受制于管道运输半径的影响,可实现远距离运输。

新建3000Nm3/h高纯氢气充装站有利于公司氢气能源实现合理利用,优化资源配置,提升公司效益,从而提高公司整体竞争力。回收处理后的高纯度氢气,完全满足燃料电池对氢气纯度的要求,投资本项目亦是公司加快氢能产业链布局、推进产业战略合作的重要环节。

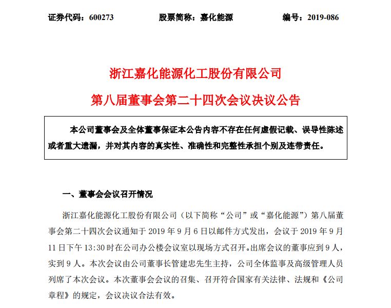
2、嘉化能源:嘉化能源拟投5000万设立嘉化氢能

9月11日,嘉化能源召开第八届董事会第二十四次会议。会议审议通过了《关于设立全资子公司的议案》,公司拟出资人民币5,000万元,成立全资子公司浙江嘉化氢能科技有限公司(注册资本人民币5,000万元),负责组织实施公司在氢能领域的技术研发、运用及业务开拓建设。

 以上为氢云链整理的2019年9月07日-9月14日「周报」国内版,欢迎收藏与转发!敬请关注氢云链更多「报告」。


评论 (0)
文章数 5283 获赞数 6
零碳科技投资平台,秉承“技术赋能”、“产品赋能”和“投资赋能”服务理念,对外提供产业研究、企业孵化、企业上市等产业投资和投资银行业务。

7*24h 快讯

  • 瑞松科技:2020年实现营收7.99亿元 同比增

    瑞松科技发布年报,公司2020年营收7.99亿元,同比增长9.33%;归母净利润4993.99万元,
    2021-04-26
  • 人社部发布一季度100个最缺工职业,“快递

    与2020年第四季度相比,本期“排行”有以下特点:一是招聘需求和求职人数环比均明显上
    2021-04-26
  • 中国半导体协会受邀赴中国汽车工业协会座谈

    4月25日,中国半导体协会(简称“中半协”)副秘书长任振川一行受中国汽车工业协会(简称
    2021-04-26
  • 日本丰田2022年应届生技术岗位招聘半数为IT

    日本丰田汽车公司26日透露,有关日本本土2022年春季本科和研究生院应届毕业生的技术岗
    2021-04-26
  • 中国华电与华为签署战略合作协议 将在能源

    4月26日消息,近期,中国华电集团有限公司(下称中国华电)与华为技术有限公司(下称华为
    2021-04-26
  • 诺安基金:核心资产阶段性反弹 结构性机会

    诺安基金发表市场观点指出,近期以来由业绩驱动的核心资产出现阶段性反弹。后续可持续
    2021-04-26
  • 2021上海合作组织国际投资贸易博览会在青岛

    4月26日,2021上海合作组织国际投资贸易博览会暨上海合作组织地方经贸合作青岛论坛在
    2021-04-26
  • 虎都:附属公司与阿里巴巴子公司订立合作意

    虎都在港交所公告称,洪高科技与阿里巴巴(中国)网络技术有限公司的全资子公司浙江一
    2021-04-26
  • 中原证券:建议短期超配电力设备及新能源、

    中原证券指出,目前国内经济复苏态势较好,政策窗口正在临近,海外疫情急剧扩散,市场
    2021-04-26
  • 外交部副部长谢锋会见美国工商界人士:望积

    4月22日,外交部副部长谢锋会见上海美国商会主席雷蒙、会长季恺文一行,就中美关系以
    2021-04-26
浏览更多