氢云链,还给人类一个清洁的“粮食-水-能源”
 找回密码
 立即注册

手机号码,快捷登录

RWA+新能源——推动氢能商业化破局新模式

氢云链| 2025-8-22 09:55 阅读 7490 评论 0

在全球能源转型与碳中和浪潮中,2025年中国氢能已经基本完成技术突破,成绩亮眼的同时,也面临着“经济性差-市场上量难-规模化降本难”的负循环难题,形成企业融资难、投运难、商业化缓慢等亟待市场资金破局的尴尬局面。

为何氢能产业融资难?抛开宏观经济波动影响因素不论,氢云链认为,这与产业早期阶段特征,如氢能项目前期投资大、技术迭代快、回报周期长、项目退出难等有关。目前看,绿氢项目从启动到盈利可能需要8-10年甚至更久,同时传统融资渠道高度依赖企业信用和项目盈利规模情况,存在信息不透明、收益预期难掌握等问题,导致项目投资门槛高,将大量风险偏好较低的资本挡在门外的同时,也限制了众多中小投资者的参与。

2025718美国《天才法案》(《指导与建立美国稳定币国家创新法案》)正式生效,再次掀起全球Web3.0的浪潮,现实世界资产(RWA)代币化正在成为这场技术与金融变革中的关键所在。从全球RWA实践看,RWA+新能源”成为市场探索中最有前景的项目融资模式。
氢云链认为,在合规和监管模式下,RWA+新能源模式正在从无序走向有序,有望成为绿色金融创新的新模式,成为补充传统融资渠道的新探索,也为当下的氢能产业资金困局提供破题思路——通过区块链技术将项目中实体氢能实体资产(设备或权益)转化为可拆分、可交易的数字资产,提高透明度、降低融资门槛,在推动氢能出海的同时,加快市场规模扩大,推动成本曲线下移,构建产业发展与金融创新的协同发展新探索、新模式。

一、氢能商业化之殇:资金困局

技术是导致历次氢能热潮“熄火”的主因,但在本次氢能产业发展缓慢的瓶颈是缺钱。现阶段,中国氢能产业已经基本完成技术突破,具备产业化的能力。但由于氢能早期项目经济性差,没有充足的政策补贴情况下,上量困难,规模降本也无从实现,这又反过来影响项目经济性。概言之,陷入“经济性差-上量难-降本难的一个恶性循环的泥潭中,导致技术迭代、基础设施建设、行业标准构建、企业融资等都受到了较大影响。

显而易见,破局的关键在于资金。常规的资金来源包括政府补贴和社会资金,且两者间相互影响。回顾新能源汽车、风电、光伏产业,其发展初期都面临着经济性差、难上量的问题,都是依赖强力的政策补贴才推动了新能源市场的放量,同步吸引了大规模的社会资金入场。以纯电动汽车为例,“十城千辆”并未实现EV的规模化推广,市场一度发展停滞,直到2014年开始的强力补贴后才带动市场爆发。

目前看,政策资金不到位,商业模式跑不通,社会资金不进场,三者共同铸就了氢能产业资金困局

二、RWA的魔力:重塑能源领域投资逻辑

RWA(Real World Assets)意为现实世界资产,一般指通过区块链技术将现实中的实体资产(如艺术品、加氢站、充电桩等或权益资产,包括债券、信贷资产、基金份额、采矿收益权等)转化为链上可交易的数字通证(Token),把现实资产变成可交易的“数字碎片”,进而实现代币融资及智能合约管理的新模式,可以降低投资门槛,提升资产流动性。2025年稳定币打通了主权货币和加密货币的转化难题后,打通了海外RWA资金闭环循环的渠道,进而掀开本次全球RWA浪潮。

图1 RWA基本构造

图片
来源:氢云链制图

加密货币市场不缺资金,缺的是能锚定真实价值的资产,这也是现阶段RWA的核心任务。与空气币不同,前者主要靠炒作收割资金,而RWA的每一份通证,都对应真实存在的实体资产,核心是用技术提升资产流动性,风险相对更为可控,收益也更加“可视”。从香港RWA监管政策看,合规发展思路清晰,以数字技术扶持企业发展,这是国内允许对RWA进行探索的一个核心原因。

图2 国内RWA项目模式

图片
来源:氢云链制图

RWA与能源的适配性如何?有三点讨论:1)改变投资门槛与范围。RWA将大额能源资产可被分割为小额通证,使大量中小投资者能够参与其中,极大地拓宽了海外投资群体,没有资金门槛限制,投资者可以根据风险偏好与资金状况,灵活选择投资产品。2)革新风险评估与管理方式。RWA通过区块链技术,使能源资产的运营数据、收益情况等实时、透明地呈现给投资者,投资者可依据更全面、真实的数据进行风险评估。智能合约可以自动执行风险应对措施,如在资产收益未达预期时,自动调整收益分配方式或启动资产处置程序,提升风险管理效率。3)提升市场资金配置效率。通过将资产数字化、碎片化,RWA提升了能源资产的流动性,一方面全球投资者能更便捷地买卖资产通证,另一方面资金可迅速流向效益更好、前景更优的能源项目。可见,与传统资本市场功能类似,一个有效的RWA市场将与其他资本市场互动,影响和参与实体资产的估值和定价,优化市场资金配置。

需要提醒的是RWA并非万能。全球RWA处于早期探索阶段,跟上个世纪互联网起步阶段的泡沫相似,“万物皆可RWA”目前也仅是句玩笑话。成本和合规性等问题导致目前RWA的社会认可度较低。一方面,对比REITs、银行贷款、融资租赁等融资方式,RWA现阶段动辄8%-10%的成本明显偏高,“为什么我要选高成本的RWA?”也是目前被提及最多的问题之一,也是目前RWA的核心矛盾之一。另一方面,RWA仍处于探索阶段,涉及一系列的合规问题,尤其是目前加密货币在内地仍身份较为敏感,同时全球不同地区监管政策不一,跨境交易时缺乏统一标准,制约全球资本流动。因此,RWA距离REITs等成熟的融资模式的仍有不小距离,但从香港市场少数几个RWA产品销售反馈看,尽管有困难,一批敢吃螃蟹的企业和投资者依然热情高涨。

图片

什么项目合适RWA根据团队案例实践,现阶段RWA的价值在于补传统融资的短板,企业项目需求集中在两点:1)传统金融产品融资盲区。并非所有资产都能通过传统金融途径融资,如分布式新能源资产因规模小、分散,无法通过REITs或银行贷款快速融资,RWA方式则可以整合这些分布式光伏资产。 2)存在吸纳海外资金需求。一方面,在美国利率下行的预期下,海外投资者对RWA风险溢价要求将回落;另一方面,国际ESG资金具备投资国内新能源项目的意愿,企业若希望引进海外资金,尤其是类似欧洲绿色基金等注重环保数据的资金,可通过RWA搭建起可实时验证的环保数据体系,以链上数据破解海外资金对中国资产的认知壁垒和国内对能源数据安全的限制。总而言之,在有固定项目收益前提下,若企业因融资受阻或期望吸纳海外资金,则可尝试通过RWA达到盘活资产、拓展海外市场等目的。

三、RWA+氢能:如何助力氢能破局?

新能源领域正是RWA最合适的场景之一。能源项目普遍具备投资大、回报慢、流动性差等难题,同时具备数字化程度高等特点,例如充电桩、光伏电站、加氢站等项目RWA有着很高的适配度,这使得“能源+RWA”成为链圈与能源圈共同关注热点。

为什么氢能适合RWA氢能是新能源的重要组成部分,除了能源领域共性的问题外,RWA还有助于针对性解决氢能市场现阶段的部分问题。

1)设备折价风险。氢能相关设备(电解槽、加氢站、燃料电池车辆等)价值高且寿命长,一旦投产很难快速退出;由于氢能处于早期阶段,技术迭代更新速度快,投资方往往承受着设备快速折价、技术落后的风险。RWA则对风险进行了分摊:当设备效率和收益提升时,所有代币持有者共享收益;若因技术迭代导致旧设备贬值,个体损失因资产碎片化而得到控制。

2)项目经济性差,收益低。目前氢能项目“能算得过账”已是不易,更遑论高收益。在常规收益之外,项目可配合碳足迹等要求,将碳积分通证化,可实现氢能资产收益+碳信用收益的双重模式,提升项目经济性,并在契合碳中和政策的同时吸引绿色环保资金。这也有利于解决氢能RWA项目收益率偏低的问题。

RWA如何推动氢能市场上量?RWA对于现阶段氢能产业的核心价值在于通过引入加密市场资金,打破国内没有补贴的资金困局,打破 “难降本导致不上量-不上量导致没资金-没资金导致难降本”的负循环,实现“资本注入-市场上量-规模降本的正循环。

在理想状态下,氢能市场在获取海外足够资金后,将扩大生产与运营规模,通过规模效应推动成本曲线下移;市场放量后将解决企业融资、标准、基建等一系列问题,并加快技术迭代和提升经济性,又进一步刺激更大规模的资金投入。由此,氢能市场可从恶性循环转为良性循环。

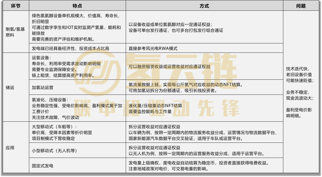
接下来,氢云链团队简单分析下氢能产业链各环节RWA的方式,供大家讨论。

图3 各环节RWA方式

图片
来源:氢云链制图

新能源领域的RWA案例分享

1、朗新集团充电桩RWA

20248月,朗新集团与蚂蚁数科携手,完成国内首单基于新能源实体资产的RWA项目。

该项目锚定朗新旗下新电途平台运营的9000个充电桩收益权。通过蚂蚁链技术,将这些充电桩的收益权转化为数字资产进行发行,成功募资1亿元。此笔资金精准投入到1600家中小运营商的发展中,极大地缓解了其融资难题。

从技术亮点来看,项目采用蚂蚁链结合AIoT技术,实时采集充电数据。这一创新举措实现了链上收益与实体运营1:1映射,让资产运营情况清晰透明。资产周转率提升8倍的成绩,更是成为行业标杆。同时,该项目荣膺香港金管局首批代币化案例,为后续新能源资产RWA项目的开展提供了宝贵的合规经验与技术示范。

2协鑫能科光伏电站RWA

202412月,协鑫能科在光伏电站领域迈出创新步伐,与蚂蚁数科合作完成国内首单光伏实体资产RWA,融资规模超2亿元。

项目聚焦湖北、湖南的82MW户用分布式光伏电站,利用区块链+IoT技术,将发电数据实时上链,保障数据的真实性与可追溯性。

值得一提的是,项目创新性地引入“电费分成+碳积分”双重收益模式。这一模式不仅为投资者带来更丰厚的回报,也提升了项目在碳减排领域的影响力。凭借此创新模式及项目的优质运营,吸引了众多国际绿色基金参与,一跃成为当时香港最大的新能源RWA项目。

目前,协鑫能科计划将该模式复制至中东市场,进一步拓展光伏电站RWA的国际版图,推动全球绿色能源融资市场的发展。

3、巡鹰集团换电柜RWA

20253月,巡鹰集团在换电柜领域取得重大突破,与上海树图区块链研究院、蚂蚁数字科技合作,打造全球首例充电网络绿色证券型代币项目。

项目将巡鹰集团运营的4000个换电柜转化为以太坊链上资产,借助香港Ensemble沙盒实现跨境募资。

在技术架构上,项目运用蚂蚁链+Conflux公链动态修正代币价值。通过这种方式,准确反映换电柜的实际运营情况与资产价值。年化收益8%的良好表现,吸引了众多投资者。同时,巡鹰集团成功回笼70%资产价值,有效缓解了换电行业普遍面临的重资产运营压力,为换电行业及绿色能源基础设施资产转化为金融产品提供了极具价值的实践经验,开拓了全新的融资思路。

4Net Zero RWA×Blocksquare:南非绿氢生态城

Net Zero RWABlocksquare在南非推进的项目涵盖三大板块:

  • EcoVision Velddrif生态城– 占地2700公顷,包括住宅、商业、工业区及大学等设施,是综合性的未来城市。

  • KTE.energy可再生能源农场– 占地8.5万公顷,利用南非极高的日照和稳定的风速进行全天候风电、光伏发电。

  • 绿氢与氨工厂– 使用现场可再生能源生产绿氢、氨、水等出口产品,助力南非成为全球可持续燃料中心。

项目通过BlocksquareRWA平台发行通证,使投资者可以购买太阳能板、风机或城市地产的份额。Block‑chain带来的透明性、合规性和可分割性让原本需要政府或机构才能投资的大型基础设施向个人开放。该项目预计利用太阳能发电成本低至1.5美分/千瓦时,综合电价(含储能和风能)低于5美分。生产的绿氢不仅供应当地钢铁与化肥行业,还面向全球出口。

图片







氢云链依托“学术+产业+金融+法律”资源,围绕“新能源+RWA”核心议题,正构建从理论研究-场景落地-过程管理的完整生态,深度对接香港持牌机构资源,直击全球RWA合规与核心案例,为新能源+RWA项目运作提供“合规+技术+资本”全链路支持,为参与者搭建国际资源链接平台,助力企业抢占万亿赛道先机。


图片

评论 (0)
文章数 5283 获赞数 6
零碳科技投资平台,秉承“技术赋能”、“产品赋能”和“投资赋能”服务理念,对外提供产业研究、企业孵化、企业上市等产业投资和投资银行业务。

7*24h 快讯

  • 瑞松科技:2020年实现营收7.99亿元 同比增

    瑞松科技发布年报,公司2020年营收7.99亿元,同比增长9.33%;归母净利润4993.99万元,
    2021-04-26
  • 人社部发布一季度100个最缺工职业,“快递

    与2020年第四季度相比,本期“排行”有以下特点:一是招聘需求和求职人数环比均明显上
    2021-04-26
  • 中国半导体协会受邀赴中国汽车工业协会座谈

    4月25日,中国半导体协会(简称“中半协”)副秘书长任振川一行受中国汽车工业协会(简称
    2021-04-26
  • 日本丰田2022年应届生技术岗位招聘半数为IT

    日本丰田汽车公司26日透露,有关日本本土2022年春季本科和研究生院应届毕业生的技术岗
    2021-04-26
  • 中国华电与华为签署战略合作协议 将在能源

    4月26日消息,近期,中国华电集团有限公司(下称中国华电)与华为技术有限公司(下称华为
    2021-04-26
  • 诺安基金:核心资产阶段性反弹 结构性机会

    诺安基金发表市场观点指出,近期以来由业绩驱动的核心资产出现阶段性反弹。后续可持续
    2021-04-26
  • 2021上海合作组织国际投资贸易博览会在青岛

    4月26日,2021上海合作组织国际投资贸易博览会暨上海合作组织地方经贸合作青岛论坛在
    2021-04-26
  • 虎都:附属公司与阿里巴巴子公司订立合作意

    虎都在港交所公告称,洪高科技与阿里巴巴(中国)网络技术有限公司的全资子公司浙江一
    2021-04-26
  • 中原证券:建议短期超配电力设备及新能源、

    中原证券指出,目前国内经济复苏态势较好,政策窗口正在临近,海外疫情急剧扩散,市场
    2021-04-26
  • 外交部副部长谢锋会见美国工商界人士:望积

    4月22日,外交部副部长谢锋会见上海美国商会主席雷蒙、会长季恺文一行,就中美关系以
    2021-04-26
浏览更多