氢云链,还给人类一个清洁的“粮食-水-能源”
 找回密码
 立即注册

手机号码,快捷登录

“开放”的丰田在中国氢燃料电池市场野心有多大?

氢云链| 2021-3-30 19:38 阅读 3391 评论 0

作者:邱月盈 氢云链CEO; 杨东川 氢云链分析师

导读:对于将燃料电池技术布局中国市场,以保守著称的丰田这次一反常态地选择了开放和合作策略。氢云链认为,与现代入华策略比较,丰田似乎对自身参与市场的定位更加谨慎、清晰,对国内政策环境的适应性也更强、更有策略。尽管如此,氢云链认为,谁又会低估“世界氢能汽车引领者”抢占中国市场的野心?目前中日韩在氢能汽车领域的“三国杀”面上风平浪静,地下暗流涌动。在当下对国内政策吃不准情况下,丰田与亿华通深度捆绑,借力布局、择机进场策略可能更为现实。

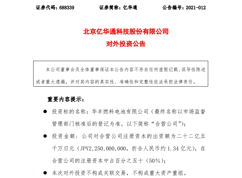
2021年3月29日,北京亿华通科技股份有限公司和丰田汽车公司再次签订合约,在中国正式成功推进商用车燃料电池系统事业的合资公司“华丰燃料电池有限公司”。据悉,此次新公司将于2021年成立,总投资额约为80亿日元,亿华通和丰田各出资50%。主要生产及销售亿华通、丰田及其他4家汽车厂商于2020年8月共同成立了“联合燃料电池系统研发(北京)有限公司开发的燃料电池系统。

“开放”的丰田在中国氢燃料电池市场野心有多大?

图1 亿华通公告

氢云链认为,尽管丰田mirai以海外市场为主,但对于中国市场,丰田显然是谨慎但不放弃。丰田的聪明之处在于,尽可能用开放的姿态寻找志同道合的伙伴,并积极为这份“野心”找一个开花结果的土壤。本文回顾丰田入华路径,分析入华策略,为中国企业如何“与狼共舞”提供借鉴。

一、丰田入华路径

丰田在华氢燃料布局的种子早就开始种下。从2010年11月开始,丰田分别与亿华通、重塑科技、一汽、广汽、福田、雪人股份、海格客车、东风、北汽等签署相关合作。从这11年丰田在华的合作项目看,对于燃料电池技术,以保守著称的丰田竟然一反常态地选择了开放和合作。

表1 丰田氢能入华路径表

“开放”的丰田在中国氢燃料电池市场野心有多大?

来源:氢云链数据库


二、丰田在国内氢燃料领域有多大野心?

事实上,早在1992年,丰田在氢燃料电池汽车领域的研发工作就已经开始。1996年,丰田推出了首款氢燃料电池概念车FCHV-1。随后,丰田接连推出了十多款氢燃料电池概念车或改装车型。丰田旗下氢燃料电池商用化的代表车型是丰田Mirai。该车自2014年12月开始在日本销售,从2015年秋季开始将销售范围扩大至美国和欧洲,年产量也从2015年的约700辆,到2016年的约2000辆,再到2017年的约3000辆,2018年的2457辆,2019年的2494辆,2020年的1770辆。

而在技术专利层面,丰田拥有着绝对的话语权,具体涉及电堆、制氢、高压储氢、燃料系统软件等多个核心模块。然而,受制于成本及加氢基础设施的限制,丰田的氢燃料电池汽车始终没有实现大规模推广。截止2020年,丰田Mirai在全球的推广量也只有1.2万辆左右。

在分析丰田氢燃料电池发展时,国内专家普遍认为,丰田有关氢燃料汽车技术的研发已经基本成熟,目前限制其发展的主要是成本问题和基础设施建设问题,但这两个问题又与规模化紧密相连、相互作用。所以,丰田当下需要解决的,其一是降低氢燃料电池本身的成本,其二是建设足够多的加氢站基础设施。

氢能产业火车头向东亚转移,也只有中国市场才有足够空间实现解决降成本和基础设施难题。丰田在中国市场看到了机会。但尴尬的是,中国在新能源乘用车领域还在坚持纯电动技术路线,虽然对于氢燃料电池技术也持鼓励态度,但短期内氢燃料电池技术还无法成为主流。相较于乘用车领域,氢燃料电池技术更容易在商用车领域发展。因此选择从商用车领域切入,并以此为基础寻找战友广泛结盟,再慢慢的向乘用车领域渗透,对于丰田来讲可能是更符合中国国情的策略。

三、探讨丰田“开放”新模式

在家电、消费电子领域,日本企业普遍存在从中游整机制造市场退出,专注于微笑曲线两端业务板块,即上游核心零部件领域,从而获取更多利润。丰田也开始出现类似等现象:尽管丰田一直坚持制造成品车,但对于燃料电池技术,以保守著称等丰田一反常态地选择开放。

(1)开放专利。2015年来,丰田开放了数千项燃料电池相关专利以对外寻求合作;

(2)研发合作。丰田与多个企业展开了整体开发合作,包括宝马、奥迪等国际巨头均使用了丰田的燃料电池系统;

(3)产品销售。丰田还推出了封装式燃料电池系统模块产品,让客户能够“即插即用”,十分方便地推出燃料电池产品。

尤其是第三种模式,显示了丰田作为一个整车企业的新思路:不再局限于整车销售,愿意成为产品供应商。在2019年,“日经亚洲评论”《“丰田为核”战略在中国以燃料电池拉开序幕》('Toyota Inside' strategy kicks off in China with fuel cells)一文同样指出,这家日本车企希望“复制英特尔的成功”。

“开放”的丰田在中国氢燃料电池市场野心有多大?

图2 丰田电堆模块产品图

在国内,丰田同样采取了两条腿走路的方式。即:

(1)与亿华通大量开展系统层面合作,为车企提供燃料电池系统产品及服务;

(2)与车企洽谈整车产品引进。

未来丰田同样有可能在国内成立独资公司,独自生产、销售燃料电池产品。如此一来,丰田在国内可以拥有更灵活等商业模式。随着与亿华通合作等进一步深化,丰田在国内建设产线估计也将提上日程。

但需要注意的是,丰田至今在国内没有整车项目,与车企合作时往往也以亿华通为主体。尽管丰田mirai以海外市场为主,但对于中国市场,丰田显然十分谨慎。

四、丰田与现代的不同路径选择

值得一提的是,作为燃料电池汽车两个主要推动者,丰田与现代在中国的策略有所差别。

(1)在产品方面,丰田倾向提供电堆及系统产品,在产品端推动国内燃料电池汽车发展;现代却更倾向提供整车产品,通过示范项目推动产业发展。

(2)在发展节奏上,现代也要较丰田更为迅速。目前现代已经在四川、广东两地签订了整车及燃料电池产品产线建设项目,并通过运作将四川现代改为独资企业。

比较之下,丰田的动作则要缓慢得多。在2019年底广汽就曾暗示将引进丰田燃料电池系统及汽车,包括投产整车及将丰田燃料电池系统搭载在广汽自主品牌上,但截止目前,丰田在广东仍未有具体项目落地。在全国范围内等合作,丰田也多是产品贸易。

要知道,丰田早已在国内对mirai进行道路测试,并建设了独资加氢站,可以说丰田对中国燃料电池汽车市场觊觎已久;同时,丰田在欧美市场开展了整车开发及车辆运营的合作,在国内却没有什么大动作。丰田是在国内最成功的外资车企之一,在国内燃料电池汽车产业迅速发展之时,丰田反而降低了节奏,此举耐人寻味。

五、丰田的机会与策略

中国大力支持氢能商用车发展,商用车的政府订单多数将被国内企业锁定。而日韩企业均以乘用车为主,但国内乘用车市场还未正式启动;国内对燃料电池产品自主问题格外重视,自主企业技术基本能用,处在降成本和产品优化迭代阶段,对日韩企业的技术暂时也没有依赖性。

在《韩国现代布局中国氢能生态意义何在?》一文中,氢云链讨论了现代在国内的氢能业务发展方式。

在“两条腿走路”的基础上,我们再讨论一下丰田在中国的氢能业务发展策略。

1、借力亿华通,逐步渗透国内市场

丰田对国内汽车产业可谓十分熟悉,早期建立合资企业的各种闪躲腾挪更显示了丰田对于国内汽车产业规则的高度适应性。因此丰田对于国家发展自主新能源汽车发展的决心应当有所了解:

(1)尽管没有了“白名单”,但补贴仍很难流到外资/合资企业手中;

(2)地方政府倾向扶持本土企业,外企难以获得有限的订单;

(3)汽车市场仍未到爆发阶段,投资回报周期长。

但丰田并未参与国内纯电动汽车发展历程,对于国家新能源汽车发展战略等具体情况可能不能像燃油车般了如指掌。因此丰田选择与亿华通合作,可以通过“互利互惠”等方式逐步进入国内燃料电池汽车市场。

毕竟亿华通是一个系统企业,对于电堆仍然存在一定的需求;通过亿华通,切入国内燃料电池汽车研发、示范运营项目落地谈判等环节,能够以较低的成本了解燃料电池汽车市场和政策的具体情况。亿华通在国内燃料电池汽车领域等资源可谓数一数二,与其合作能够有利于在国内发展业务。

有意思的是,丰田进入中国纯电动汽车市场也采用了类似方法,如与比亚迪成立合资公司开发电动汽车。

2、进入新阶段后扩大再走到前台

国内汽车市场正逐步解除对外资企业等限制,同时随着燃料电池汽车城市群等落地,国内燃料电池汽车市场将快速打开。

在熟悉国内新能源汽车产业具体等政策、市场情况后,丰田或将择时扩大业务,投建燃料电池零部件及整车产线,积极参与示范项目及市场拓展乘用车引进自有产品,而商用车更可能采用合作方式。除开汽车项目之外,丰田中国正在积极参与船舶、分布式发电等一系列不依赖政府补贴的市场化示范。

需要重点指出的是,在宝马、奔驰、大众、现代、福特均已爆出或已经实际拥有了独资整车企业情况下,丰田、本田等日本车企仍坚持合资模式。因此至少在整车层面,氢云链猜测,目前丰田有可能不会独资建厂。

与现代入华策略比较,丰田似乎对自身参与市场的定位更加谨慎、清晰,对国内政策环境的适应性也更强、更有策略。尽管如此,氢云链认为,谁又会低估“世界氢能汽车引领者”抢占中国市场的野心?目前中日韩在氢能汽车领域的“三国杀”面上风平浪静,地下暗流涌动。在当下对国内政策吃不准情况下,丰田与亿华通深度捆绑,借力布局、择机进场策略可能更为现实。

编辑:氢氢我心 校对:风氢扬 审核:氢云小仙女

来源:氢云链原创编辑整理

评论 (0)
文章数 5283 获赞数 6
零碳科技投资平台,秉承“技术赋能”、“产品赋能”和“投资赋能”服务理念,对外提供产业研究、企业孵化、企业上市等产业投资和投资银行业务。

7*24h 快讯

  • 瑞松科技:2020年实现营收7.99亿元 同比增

    瑞松科技发布年报,公司2020年营收7.99亿元,同比增长9.33%;归母净利润4993.99万元,
    2021-04-26
  • 人社部发布一季度100个最缺工职业,“快递

    与2020年第四季度相比,本期“排行”有以下特点:一是招聘需求和求职人数环比均明显上
    2021-04-26
  • 中国半导体协会受邀赴中国汽车工业协会座谈

    4月25日,中国半导体协会(简称“中半协”)副秘书长任振川一行受中国汽车工业协会(简称
    2021-04-26
  • 日本丰田2022年应届生技术岗位招聘半数为IT

    日本丰田汽车公司26日透露,有关日本本土2022年春季本科和研究生院应届毕业生的技术岗
    2021-04-26
  • 中国华电与华为签署战略合作协议 将在能源

    4月26日消息,近期,中国华电集团有限公司(下称中国华电)与华为技术有限公司(下称华为
    2021-04-26
  • 诺安基金:核心资产阶段性反弹 结构性机会

    诺安基金发表市场观点指出,近期以来由业绩驱动的核心资产出现阶段性反弹。后续可持续
    2021-04-26
  • 2021上海合作组织国际投资贸易博览会在青岛

    4月26日,2021上海合作组织国际投资贸易博览会暨上海合作组织地方经贸合作青岛论坛在
    2021-04-26
  • 虎都:附属公司与阿里巴巴子公司订立合作意

    虎都在港交所公告称,洪高科技与阿里巴巴(中国)网络技术有限公司的全资子公司浙江一
    2021-04-26
  • 中原证券:建议短期超配电力设备及新能源、

    中原证券指出,目前国内经济复苏态势较好,政策窗口正在临近,海外疫情急剧扩散,市场
    2021-04-26
  • 外交部副部长谢锋会见美国工商界人士:望积

    4月22日,外交部副部长谢锋会见上海美国商会主席雷蒙、会长季恺文一行,就中美关系以
    2021-04-26
浏览更多