氢云链,还给人类一个清洁的“粮食-水-能源”
 找回密码
 立即注册

手机号码,快捷登录

重塑、上燃动力等4企业15个燃料电池项目获1556万元补贴

氢云链| 2021-3-10 17:50 阅读 3181 评论 0

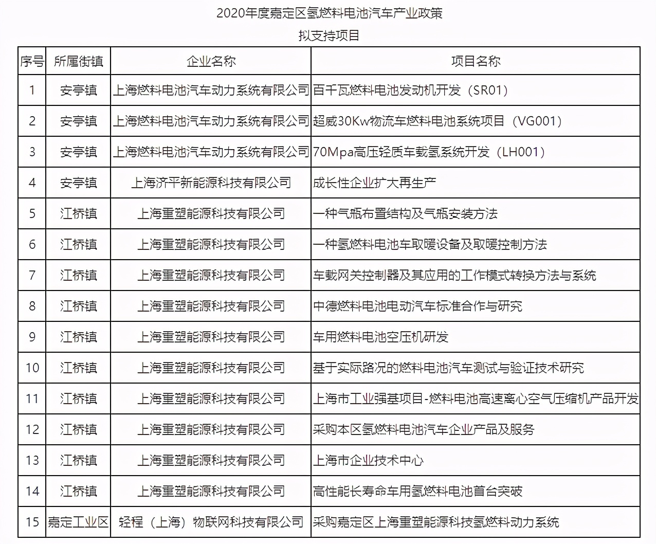
近日,氢云链从上海嘉定区经济委员会获悉,为鼓励和引导氢燃料电池汽车产业的快速发展,积极推进产品的研发及应用,提高产品的各项行业水平,根据《嘉定区鼓励氢燃料电池汽车产业发展的有关意见(试行)》(嘉经[2019]13号)以及《嘉定区鼓励氢燃料电池汽车产业发展的有关意见(试行)实施细则》(嘉经[2020]21号)的有关精神,嘉定区经委开展了氢燃料电池汽车产业政策申报评审工作,现对2020年度嘉定区氢燃料电池汽车产业政策拟支持项目予以公示。

重塑、上燃动力等4企业15个燃料电池项目获1556万元补贴

氢云链了解到,此次公示的氢燃料电池项目共有15个,分别来自上海重塑能源科技有限公司、上海燃料电池汽车动力系统有限公司、上海济平新能源科技有限公司、轻程(上海)物联网科技有限公司4家企业。其中,上海重塑有10个项目入选,位列4家企业之首;其次,上燃动力也有3个项目入选排名第二;济平新能源与上海轻程均有一个项目入选。

重塑、上燃动力等4企业15个燃料电池项目获1556万元补贴

在具体氢能与燃料电池项目方面,燃料电池发动机、空压机、储氢瓶等方面项目较为集中。在补贴金额方面,拟支持的4家企业15个项目,嘉定区拟支持金额合计1556.01万元。

编辑:氢氢我心 校对:风氢扬 审核:氢云小仙女

来源:上海嘉定区经济委员会,氢云链团队编辑整理

声明:文章内容仅供参考,并不代表氢云链赞同其观点或证实其描述。

评论 (0)
文章数 5283 获赞数 6
零碳科技投资平台,秉承“技术赋能”、“产品赋能”和“投资赋能”服务理念,对外提供产业研究、企业孵化、企业上市等产业投资和投资银行业务。

7*24h 快讯

  • 瑞松科技:2020年实现营收7.99亿元 同比增

    瑞松科技发布年报,公司2020年营收7.99亿元,同比增长9.33%;归母净利润4993.99万元,
    2021-04-26
  • 人社部发布一季度100个最缺工职业,“快递

    与2020年第四季度相比,本期“排行”有以下特点:一是招聘需求和求职人数环比均明显上
    2021-04-26
  • 中国半导体协会受邀赴中国汽车工业协会座谈

    4月25日,中国半导体协会(简称“中半协”)副秘书长任振川一行受中国汽车工业协会(简称
    2021-04-26
  • 日本丰田2022年应届生技术岗位招聘半数为IT

    日本丰田汽车公司26日透露,有关日本本土2022年春季本科和研究生院应届毕业生的技术岗
    2021-04-26
  • 中国华电与华为签署战略合作协议 将在能源

    4月26日消息,近期,中国华电集团有限公司(下称中国华电)与华为技术有限公司(下称华为
    2021-04-26
  • 诺安基金:核心资产阶段性反弹 结构性机会

    诺安基金发表市场观点指出,近期以来由业绩驱动的核心资产出现阶段性反弹。后续可持续
    2021-04-26
  • 2021上海合作组织国际投资贸易博览会在青岛

    4月26日,2021上海合作组织国际投资贸易博览会暨上海合作组织地方经贸合作青岛论坛在
    2021-04-26
  • 虎都:附属公司与阿里巴巴子公司订立合作意

    虎都在港交所公告称,洪高科技与阿里巴巴(中国)网络技术有限公司的全资子公司浙江一
    2021-04-26
  • 中原证券:建议短期超配电力设备及新能源、

    中原证券指出,目前国内经济复苏态势较好,政策窗口正在临近,海外疫情急剧扩散,市场
    2021-04-26
  • 外交部副部长谢锋会见美国工商界人士:望积

    4月22日,外交部副部长谢锋会见上海美国商会主席雷蒙、会长季恺文一行,就中美关系以
    2021-04-26
浏览更多