氢云链,还给人类一个清洁的“粮食-水-能源”
 找回密码
 立即注册

手机号码,快捷登录

氢云周报:京津冀氢能城市群获批,现代或在广州建立燃料电池工厂

氢云链| 2021-1-9 14:43 阅读 3350 评论 0

「氢云周报」是氢云链旗下的独家栏目,并在2021年迎来全新改版!

氢云周报:京津冀氢能城市群获批,现代或在广州建立燃料电池工厂

《氢云周报》为大家整理国内、外氢能源及燃料电池产业的最新行业动态。包含政策、行业投资、市场行情等板块,每周更新一期;同时重磅推出氢云链数据库服务,以帮助研究人员分析产业情况、预测产业发展趋势。

在这里,你可以全面了解各国氢能政策与风向,掌握各地与企业的氢能发展动态。

氢云周报:京津冀氢能城市群获批,现代或在广州建立燃料电池工厂

国内、外氢能与燃料电池产业动态

1、工信部提出钢铁工业高质量发展目标,氢冶金为重点

近日,工业和信息化部对《关于推动钢铁工业高质量发展的指导意见(征求意见稿)》公开征求意见,主要目标是力争到2025年,钢铁工业基本形成产业布局合理、技术装备先进、质量品牌突出、智能化水平高、全球竞争力强、绿色低碳可持续的发展格局。其中,行业研发投入强度达到1.5%,每年突破3-5种关键短板钢铁材料,钢铁短板材料比重下降到1%。以下,实现关键钢铁材料的自主保障。氢冶金、非高炉炼铁、洁净钢冶炼、无头轧制等前沿技术取得突破进展。

2、四部委:关于进一步完善新能源汽车推广应用财政补贴政策的通知

近日,财政部、工业和信息化部、科技部、发展改革委联合发布了《关于进一步完善新能源汽车推广应用财政补贴政策的通知》(财建〔2020〕593号)。通知指出,2021年,新能源汽车补贴标准在2020年基础上退坡20%;为推动公共交通等领域车辆电动化,城市公交、道路客运、出租(含网约车)、环卫、城市物流配送、邮政快递、民航机场以及党政机关公务领域符合要求的车辆,补贴标准在2020年基础上退坡10%。为加快推动公共交通行业转型升级,地方可继续对新能源公交车给予购置补贴。

3、广东茂名将打造国内首个管路直接送氢入企示范项目

近日,广东茂名滨海新区官网发布了关于茂名市政协第九届四次会议第20200164号政协提案答复的函。其中,针对氢能产业,明确提出要大力发展氢能产业,建设氢能产业集群。回函指出,滨海新区积极谋划建设从滨海新区到高新区化工园区的氢能输送管道,保障下游企业的生产和研发用氢,打造国内首个管路直接送氢入企的示范项目。同时,积极谋划氢气制备、氢气储运、燃料电池汽车及燃料电池和氢气化工产品四个重点发展领域,依托氢能资源优势和产业基础,因地制宜,有序推进燃料电池公交车、燃料电池物流车、氢能小镇、行业氢能应用等示范点,推动氢能多元化应用。

4、内蒙古“十四五”规划:壮大绿氢经济,打造风光氢储产业集群

1月6日,内蒙古自治区政府官网宣布,内蒙古自治区正式审议通过关于制定国民经济和社会发展第十四个五年规划和二〇三五年远景目标的建议。建议明确指出,要大力发展新能源,推进风光等可再生能源高比例发展,壮大绿氢经济,推进大规模储能示范应用,打造风光氢储产业集群。

5、3亿,500台燃料电池系统,青岛国际院士港氢雄斩获巨额意向单

1月1日,青岛国际院士港氢雄燃料电池有限公司与青岛德先新能源汽车制造有限公司签订燃料电池系统意向协议。根据协议,预计2021年,青岛国际院士港氢雄提供52-135kW燃料电池系统不少于500台,采购金额不低于3亿元。

6、金属板4kW/L,大化所攻克燃料电池高精密加工难题

近日,中科院大连化物所宣布,通过与大连神通模具公司紧密的产学研合作,攻克了金属板高精密加工难题,开发出新一代燃料电池电堆,功率密度提升至4kW/L。

7、氢时代110kW燃料电池重卡进驻盐田港测试

1月4日,由深圳氢时代新能源科技有限公司配套的燃料电池半挂牵引车首次在深圳盐田港正式进行港口运营测试。投入盐田港测试的东风牌燃料电池半挂牵引车准拖挂总质量为35吨,搭载的是由氢时代配套的燃料电池系统,额定功率为110kW。

8、润丰氢发动机年产2000台项目落户宁波

1月4日,浙江润丰氢发动机有限公司(下称“浙江润丰氢发动机”)生产基地正式落地宁波奉化。浙江润丰能源集团有限公司与浙江省宁波市奉化区政府就润丰氢发动机产业奉化基地项目签订合作协议。该项目共分两期,一期计划投资1亿元,建成年产2000台50-120kW氢燃料电池发动机生产基地,建设50-120kW燃料电池系统(氢发动机)及其核心零部件的研发和试制中心、燃料电池发动机标准化、数字化制造中心、产品试验中心以及管理、营销中心等。

9、京津冀氢能示范城市群“成员”揭晓

1月6日,来自北京日报消息,2020年大兴区代表北京市作为牵头城市,联合海淀、昌平等六个区,以及天津滨海新区、河北省保定市、唐山市、山东省滨州市、淄博市等共12个城市(区)组成京津冀燃料电池汽车示范城市群,共同参与国家燃料电池汽车城市群申报工作。目前,已顺利通过五部委组织的专家评审,京津冀城市群纳入首批国家燃料电池汽车示范城市群名单,即将获得批复。下一步将充分发挥示范区的引领作用,带动京津冀能源绿色转型发展。

10、中国石化携手协鑫集团、天合光能等4家新能源企业发力光伏制氢

1月7日,中国石化邀请协鑫集团、天合光能、隆基股份、中环电子等4家光伏能源企业,共同召开新能源产业发展视频对话会,就新能源产业发展现状及未来趋势展开深入探讨。会上指出,将从四方面加强合作,一是充分发挥中国石化在氢能产业链上的优势,合作建设大型集中式光伏发电、制氢、运氢、加氢设施,全力降低成本,实现协同发展。二是充分发挥中国石化在化工材料方面的技术研发优势,深化互利合作,加大电池材料方面的技术攻关力度,大幅度提高太阳能电池效率及寿命,全力降低光伏组件生产成本。三是充分发挥中国石化内部电网消纳优势,合作推进光伏、氢能等新能源项目在中国石化的落地,降低用能成本,实现共赢发展。四是充分发挥中国石化营销网络优势,推动风光氢一体化分布式能源示范工程建设。在国内相关示范区及产业园区探讨合作试点绿电制氢以及加注示范等应用场景的可能性,共同推进氢能高水平示范。

10、现代汽车或将在中国建立首家海外燃料电池工厂

1月5日,据外媒报道,一位知情人士表示,现代汽车计划今年内在中国广州建设一家燃料电池工厂,这将是该公司在中国建立的首家海外燃料电池工厂。目前,现代汽车还没有证实这一投资计划。不过,外媒称,该公司预计最早将于本月宣布该厂的消息。

11、SK收购普拉格,美股氢能源股集体上涨

氢云链从海外媒体获悉,美股氢能源股集体上涨,普拉格能源涨超31%,燃料电池能源涨超25%,Bloom Energy涨超16%。与此同时,美国氢燃料电池供应商Plug Power(普拉格能源)宣布,与韩国SK集团达成战略合作伙伴关系。SK集团将与旗下天然气子公司SK E&S各出资8000亿韩元,收购Plug Power 9.9%的股份,价值15亿美元,预计于今年首季度完成,该笔收购为美国过去20年来最大规模的清洁能源私募股权投资。收购完成后,SK集团将成为Plug Power最大的股东。

12、AFC Energy与ABB合作开发燃料电池供电快速充电桩

近日,氢云链从海外媒体获悉,氢燃料电池生产商AFC Energy与ABB 宣布了一种混合解决方案,即为电动汽车制造了使用燃料电池供电的快速充电桩。据悉,这种合作关系没有用氢动力汽车代替动力电池汽车,而是将氢能应用于电动汽车。充电桩将使用氢燃料电池产生电能,为用户的动力电池供电。两家公司没有透露该充电桩充电速度,但是如果像ABB的当前产品一样,将可以在八分钟内充入100公里的续航里程。这两家公司希望在2021年下半年在英国、欧洲和美国部署这些充电桩。

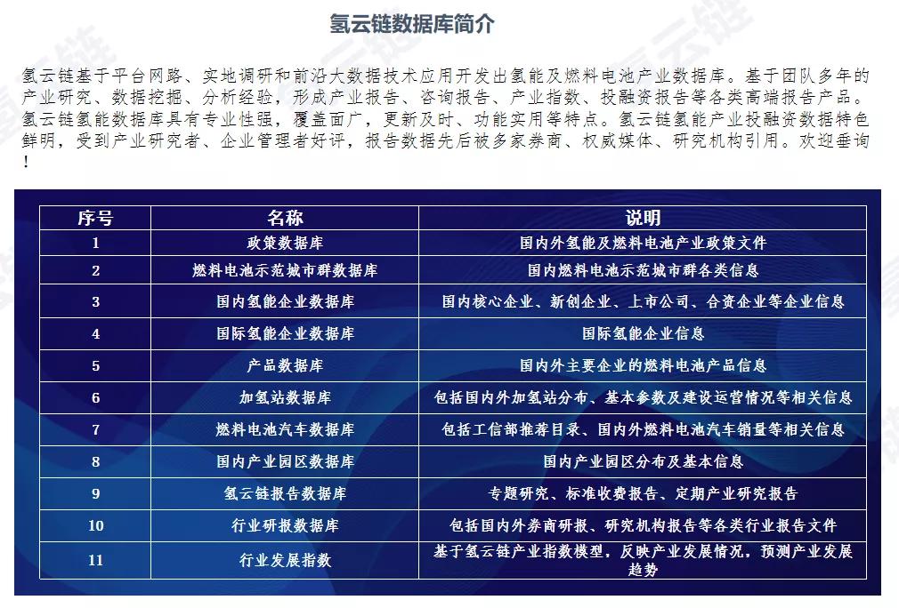
氢云链数据库一周动态

氢云周报:京津冀氢能城市群获批,现代或在广州建立燃料电池工厂

氢云周报:京津冀氢能城市群获批,现代或在广州建立燃料电池工厂

编辑:氢氢我心 校对:风氢扬 审核:氢云小仙女

声明:文章内容来源公开信息,氢云链团队编辑,仅供参考。

评论 (0)
文章数 5283 获赞数 6
零碳科技投资平台,秉承“技术赋能”、“产品赋能”和“投资赋能”服务理念,对外提供产业研究、企业孵化、企业上市等产业投资和投资银行业务。

7*24h 快讯

  • 瑞松科技:2020年实现营收7.99亿元 同比增

    瑞松科技发布年报,公司2020年营收7.99亿元,同比增长9.33%;归母净利润4993.99万元,
    2021-04-26
  • 人社部发布一季度100个最缺工职业,“快递

    与2020年第四季度相比,本期“排行”有以下特点:一是招聘需求和求职人数环比均明显上
    2021-04-26
  • 中国半导体协会受邀赴中国汽车工业协会座谈

    4月25日,中国半导体协会(简称“中半协”)副秘书长任振川一行受中国汽车工业协会(简称
    2021-04-26
  • 日本丰田2022年应届生技术岗位招聘半数为IT

    日本丰田汽车公司26日透露,有关日本本土2022年春季本科和研究生院应届毕业生的技术岗
    2021-04-26
  • 中国华电与华为签署战略合作协议 将在能源

    4月26日消息,近期,中国华电集团有限公司(下称中国华电)与华为技术有限公司(下称华为
    2021-04-26
  • 诺安基金:核心资产阶段性反弹 结构性机会

    诺安基金发表市场观点指出,近期以来由业绩驱动的核心资产出现阶段性反弹。后续可持续
    2021-04-26
  • 2021上海合作组织国际投资贸易博览会在青岛

    4月26日,2021上海合作组织国际投资贸易博览会暨上海合作组织地方经贸合作青岛论坛在
    2021-04-26
  • 虎都:附属公司与阿里巴巴子公司订立合作意

    虎都在港交所公告称,洪高科技与阿里巴巴(中国)网络技术有限公司的全资子公司浙江一
    2021-04-26
  • 中原证券:建议短期超配电力设备及新能源、

    中原证券指出,目前国内经济复苏态势较好,政策窗口正在临近,海外疫情急剧扩散,市场
    2021-04-26
  • 外交部副部长谢锋会见美国工商界人士:望积

    4月22日,外交部副部长谢锋会见上海美国商会主席雷蒙、会长季恺文一行,就中美关系以
    2021-04-26
浏览更多