氢云链,还给人类一个清洁的“粮食-水-能源”
 找回密码
 立即注册

手机号码,快捷登录

从标准、项目以及产品盘点,中国氢燃料电池无人机发展现状如何?

氢云链| 2020-7-29 14:49 阅读 3302 评论 0

从2016年开始,中国各大无人机厂商以及燃料电池厂也开始了氢燃料电池在工业级无人机领域的应用。而作为无人机全球基地的中国,也建立了全球第一个国家级别的标准,即GB/T38954-2020《无人机用氢燃料电池发电系统》。

随着无人机发展迅猛,不论是民用、警用还是军用,工业级无人机的重要性日渐明显。无人机的使用不仅可以节约大量的人力、物力、财力和时间成本,还可以在关键场合起到不可替代的作用。以燃料电池为动力系统的无人机兼具燃油动力的长续航优点和电池动力的无震动和噪音的优点。为工业级无人机在复杂的工作环境提供了更好的动力选择。

为此,氢云链从燃料电池无人机标准、项目以及产品等三方面进行了梳理,供读者了解国内氢燃料电池无人机的发展现状。

●1、无人机用燃料电池标准●

2020年6月2日,国家市场监督管理总局(国家标准化管理委员会)发布2020年第14号国家标准公告,批准236项推荐性国家标准,其中包括国家标准《无人机用氢燃料电池发电系统》,这是全球首个国家级无人机用氢燃料电池标准。

据悉,该标准适用于以氢气为燃料、为微型(<7kg)或轻型(7~116kg)无人机提供动力的燃料电池发电系统及其与其配套使用的氢气储存和供应系统。将在2020年12月1日正式实施。

表1《无人机用氢燃料电池发电系统》标准介绍

●2、国内氢燃料电池无人机项目●

氢云链据公开信息统计到,从2015年开始,国内就已经有相关企业成功开发无人机燃料电池项目,其中武汉众宇动力系统有限公司在无人机产品以及应用场景方面,拥有比较突出的表现;

值得注意的是,在2020年3月25日,北京新研创能科技有限公司与中国航空公司联合研发出一款六旋翼氢燃料电池无人机,成功不间断飞行331分钟的,打破了世界纪录;据悉,该款无人机搭载2kW的金属板燃料电池气冷堆和系统,具有体积小、性能优良、重量轻、功率密度高的特点,此次打破世界纪录,表明中国在氢燃料电池领域处于世界前列。

表2 国内无人机氢燃料电池项目介绍

●3、布局无人机燃料电池企业●

据氢云链从公开数据统计,目前,国内已有数十家燃料电池企业提供无人机用燃料电池产品,研发的发电系统被广泛用于无人机上,续航时间超过以锂离子电池为动力的无人机的2倍以上,极大地扩展了无人机的应用领域和使用范围。

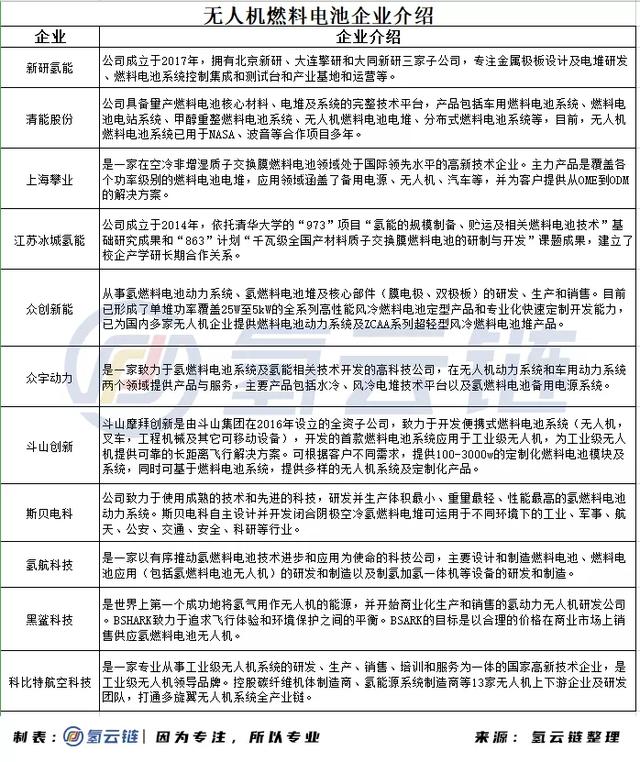
表3 国内无人机氢燃料电池企业介绍

●4、无人机燃料电池产品介绍●

1、HyDrone 1800

在2016年4月10日,深圳市科比特航空科技有限公司发布了一款产品化氢燃料电池无人机HYDrone1800。

图1 科比特HYDrone1800

据悉,此款无人机由科比特自主研发,是全球首款氢燃料电池多旋翼无人机,这款氢燃料电池多旋翼无人机续航时间长达273分钟,飞行最高高度为4500米,有效负载能力高达5公斤。

而且该产品机身沿袭了科比特一贯的全碳纤维一体成型设计,可以实现工业三防(防火、防雨、防尘),在雨雪天、高寒地区、高温火场等多种复杂环境下仍能正常作业。

2、DT30

在2020年4月,斗山创新与深圳科卫泰联合开发的氢动力工业级多旋翼无人机DT30(KWT-X6Q)从正式开始在中国市场上市交付。

图2 斗山创新DT30

据悉,DT30全球首创“一体型结构”开发,将科卫泰明星机型KWT-X6L与斗山2.6kw级燃料电池核心系统模块DM030高效结合在一起,是一款真正适合各种作业环境的防水、防尘型工业级无人机。

在相关性能配置方面,DT30最大负载3kg,最长续航时间为2小时,最大飞行距离能达到86公里。

图3 DT30主要性能配置


评论 (0)
文章数 5283 获赞数 6
零碳科技投资平台,秉承“技术赋能”、“产品赋能”和“投资赋能”服务理念,对外提供产业研究、企业孵化、企业上市等产业投资和投资银行业务。

7*24h 快讯

  • 瑞松科技:2020年实现营收7.99亿元 同比增

    瑞松科技发布年报,公司2020年营收7.99亿元,同比增长9.33%;归母净利润4993.99万元,
    2021-04-26
  • 人社部发布一季度100个最缺工职业,“快递

    与2020年第四季度相比,本期“排行”有以下特点:一是招聘需求和求职人数环比均明显上
    2021-04-26
  • 中国半导体协会受邀赴中国汽车工业协会座谈

    4月25日,中国半导体协会(简称“中半协”)副秘书长任振川一行受中国汽车工业协会(简称
    2021-04-26
  • 日本丰田2022年应届生技术岗位招聘半数为IT

    日本丰田汽车公司26日透露,有关日本本土2022年春季本科和研究生院应届毕业生的技术岗
    2021-04-26
  • 中国华电与华为签署战略合作协议 将在能源

    4月26日消息,近期,中国华电集团有限公司(下称中国华电)与华为技术有限公司(下称华为
    2021-04-26
  • 诺安基金:核心资产阶段性反弹 结构性机会

    诺安基金发表市场观点指出,近期以来由业绩驱动的核心资产出现阶段性反弹。后续可持续
    2021-04-26
  • 2021上海合作组织国际投资贸易博览会在青岛

    4月26日,2021上海合作组织国际投资贸易博览会暨上海合作组织地方经贸合作青岛论坛在
    2021-04-26
  • 虎都:附属公司与阿里巴巴子公司订立合作意

    虎都在港交所公告称,洪高科技与阿里巴巴(中国)网络技术有限公司的全资子公司浙江一
    2021-04-26
  • 中原证券:建议短期超配电力设备及新能源、

    中原证券指出,目前国内经济复苏态势较好,政策窗口正在临近,海外疫情急剧扩散,市场
    2021-04-26
  • 外交部副部长谢锋会见美国工商界人士:望积

    4月22日,外交部副部长谢锋会见上海美国商会主席雷蒙、会长季恺文一行,就中美关系以
    2021-04-26
浏览更多