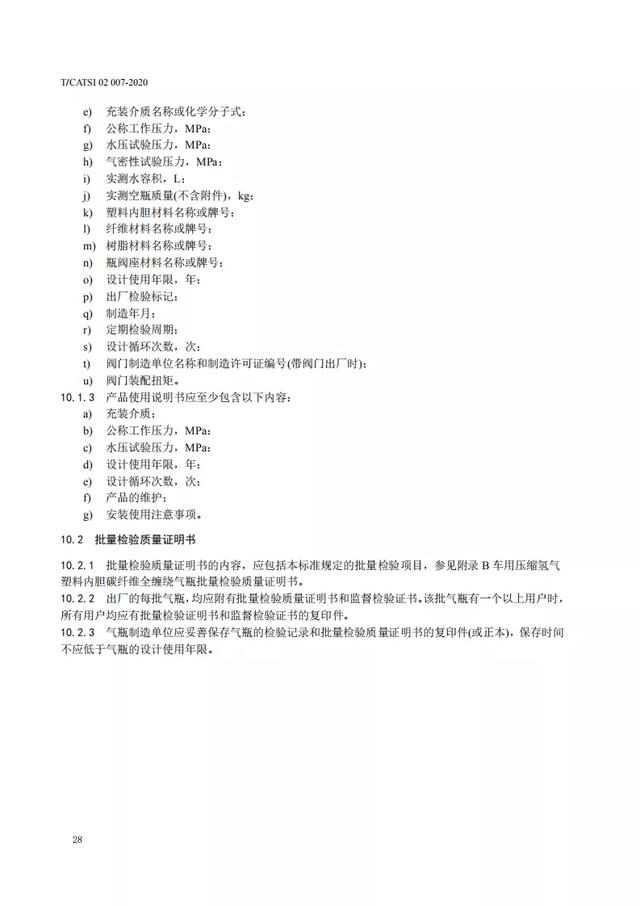
氢云链,还给人类一个清洁的“粮食-水-能源”
 找回密码
 立即注册

手机号码,快捷登录

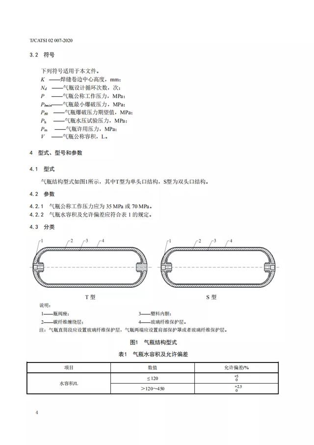
压力不超过70MPa,容积不大于450 L,《车用压缩氢气塑料内胆碳纤维全缠绕气瓶(征求意见稿)》正式发布

氢云链| 2020-7-6 17:14 阅读 3417 评论 0

近日,气瓶安全标准化与信息工作委员会发布关于团体标准《车用压缩氢气塑料内胆碳纤维全缠绕气瓶(征求意见稿)》公开征求意见的通知。

氢云链从意见稿上了解到,该标准主要是规定了车用压缩氢气塑料内胆碳纤维全缠绕气瓶的型式和参数、技术要求等要求;比如公称工作压力不超过70MPa、公称容积不大于450 L、贮存介质为压缩氢气、工作温度不低于-40 ℃且不高于 85 ℃等具体参数要求。

据悉,此次征求意见为浙江大学等单位起草,该征求意见反馈截止时间为2020年8月5日。

以下为征求意见稿原稿:

关于团体标准《车用压缩氢气塑料内胆碳纤维全缠绕气瓶(征求意见稿)》公开征求意见的通知

根据中国技术监督情报协会气瓶安全标准化与信息工作委员会(以下简称“瓶工委”)关于2020年团体标准编制及相关工作的要求,瓶工委组织浙江大学等单位起草了团体标准《车用压缩氢气塑料内胆碳纤维全缠绕气瓶(征求意见稿)》,现向社会公开征求意见。有关单位和公众可通过以下途径和方式提出反馈意见:

电子邮箱:TC31SC8@outlook.com。

通信地址:浙江省杭州市浙江大学玉泉校区教四-101;邮编:310027。


评论 (0)
文章数 5283 获赞数 6
零碳科技投资平台,秉承“技术赋能”、“产品赋能”和“投资赋能”服务理念,对外提供产业研究、企业孵化、企业上市等产业投资和投资银行业务。

7*24h 快讯

  • 瑞松科技:2020年实现营收7.99亿元 同比增

    瑞松科技发布年报,公司2020年营收7.99亿元,同比增长9.33%;归母净利润4993.99万元,
    2021-04-26
  • 人社部发布一季度100个最缺工职业,“快递

    与2020年第四季度相比,本期“排行”有以下特点:一是招聘需求和求职人数环比均明显上
    2021-04-26
  • 中国半导体协会受邀赴中国汽车工业协会座谈

    4月25日,中国半导体协会(简称“中半协”)副秘书长任振川一行受中国汽车工业协会(简称
    2021-04-26
  • 日本丰田2022年应届生技术岗位招聘半数为IT

    日本丰田汽车公司26日透露,有关日本本土2022年春季本科和研究生院应届毕业生的技术岗
    2021-04-26
  • 中国华电与华为签署战略合作协议 将在能源

    4月26日消息,近期,中国华电集团有限公司(下称中国华电)与华为技术有限公司(下称华为
    2021-04-26
  • 诺安基金:核心资产阶段性反弹 结构性机会

    诺安基金发表市场观点指出,近期以来由业绩驱动的核心资产出现阶段性反弹。后续可持续
    2021-04-26
  • 2021上海合作组织国际投资贸易博览会在青岛

    4月26日,2021上海合作组织国际投资贸易博览会暨上海合作组织地方经贸合作青岛论坛在
    2021-04-26
  • 虎都:附属公司与阿里巴巴子公司订立合作意

    虎都在港交所公告称,洪高科技与阿里巴巴(中国)网络技术有限公司的全资子公司浙江一
    2021-04-26
  • 中原证券:建议短期超配电力设备及新能源、

    中原证券指出,目前国内经济复苏态势较好,政策窗口正在临近,海外疫情急剧扩散,市场
    2021-04-26
  • 外交部副部长谢锋会见美国工商界人士:望积

    4月22日,外交部副部长谢锋会见上海美国商会主席雷蒙、会长季恺文一行,就中美关系以
    2021-04-26
浏览更多