氢云链,还给人类一个清洁的“粮食-水-能源”
 找回密码
 立即注册

手机号码,快捷登录

全文丨电堆耐久性测评方法等三项燃料电池国家标准正式发布

氢云链| 2020-6-17 10:15 阅读 3429 评论 0

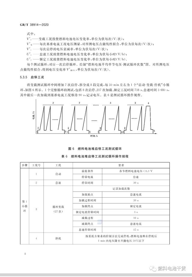
近日,《车用质子交换膜燃料电池堆使用寿命测试评价方法》、《无人机用氢燃料电池发电系统》和《燃料电池 术语》三项燃料电池国家标准正式发布,上述国标将于2021年1月1日起正式实施。其中,《车用质子交换膜燃料电池堆使用寿命测试评价方法》国标首次对电堆的耐久性(寿命)测试提出要求和计算方法;《无人机用氢燃料电池发电系统》国标首次规定了无人机用燃料电池系统各项要求,成为全球首个国家级无人机用燃料电池发电系统标准。

《GB/T 38954-2020 无人机用氢燃料电池发电系统》

来源:国家标准委员会 燃料电池干货

评论 (0)
文章数 5283 获赞数 6
零碳科技投资平台,秉承“技术赋能”、“产品赋能”和“投资赋能”服务理念,对外提供产业研究、企业孵化、企业上市等产业投资和投资银行业务。

7*24h 快讯

  • 瑞松科技:2020年实现营收7.99亿元 同比增

    瑞松科技发布年报,公司2020年营收7.99亿元,同比增长9.33%;归母净利润4993.99万元,
    2021-04-26
  • 人社部发布一季度100个最缺工职业,“快递

    与2020年第四季度相比,本期“排行”有以下特点:一是招聘需求和求职人数环比均明显上
    2021-04-26
  • 中国半导体协会受邀赴中国汽车工业协会座谈

    4月25日,中国半导体协会(简称“中半协”)副秘书长任振川一行受中国汽车工业协会(简称
    2021-04-26
  • 日本丰田2022年应届生技术岗位招聘半数为IT

    日本丰田汽车公司26日透露,有关日本本土2022年春季本科和研究生院应届毕业生的技术岗
    2021-04-26
  • 中国华电与华为签署战略合作协议 将在能源

    4月26日消息,近期,中国华电集团有限公司(下称中国华电)与华为技术有限公司(下称华为
    2021-04-26
  • 诺安基金:核心资产阶段性反弹 结构性机会

    诺安基金发表市场观点指出,近期以来由业绩驱动的核心资产出现阶段性反弹。后续可持续
    2021-04-26
  • 2021上海合作组织国际投资贸易博览会在青岛

    4月26日,2021上海合作组织国际投资贸易博览会暨上海合作组织地方经贸合作青岛论坛在
    2021-04-26
  • 虎都:附属公司与阿里巴巴子公司订立合作意

    虎都在港交所公告称,洪高科技与阿里巴巴(中国)网络技术有限公司的全资子公司浙江一
    2021-04-26
  • 中原证券:建议短期超配电力设备及新能源、

    中原证券指出,目前国内经济复苏态势较好,政策窗口正在临近,海外疫情急剧扩散,市场
    2021-04-26
  • 外交部副部长谢锋会见美国工商界人士:望积

    4月22日,外交部副部长谢锋会见上海美国商会主席雷蒙、会长季恺文一行,就中美关系以
    2021-04-26
浏览更多