氢云链,还给人类一个清洁的“粮食-水-能源”
 找回密码
 立即注册

手机号码,快捷登录

氢云报告:国内外氢冶金发展现状分析

氢云链| 2020-6-12 17:01 阅读 3479 评论 0

1、前言

氢能因其清洁低碳、热值高、来源广泛和安全可控的特点,逐渐成为全球能源技术创新和产业变革的推动力,重塑绿色生态能源消费结构的重要二次能源。氢存在于各种物质中,是可再生能源,储量充裕且高效,应用前景非常广阔。氢能作为高能量密度、无污染排放的二次能源,是有效耦合传统化石能源和可再生能源,构建清洁低碳、安全高效现代能源体系的重要选择。

钢铁行业是资金、技术、能源密集型行业,每生产一吨钢需排放1.8吨CO₂。在全球严格的资源和环保政策约束大背景下,钢铁行业面临着巨大的环保压力。过去十年间,世界主要产钢国开始致力于开发能够显著降低CO₂排放的突破性低碳炼钢技术,其中氢冶金应运而生,以氢代替碳是当前低碳发展、能源变革的重要方向,也是钢铁行业绿色低碳、高质量发展的主要出路。

2、国内外氢冶金发展

2.1.1 我国氢冶金工艺发展进展

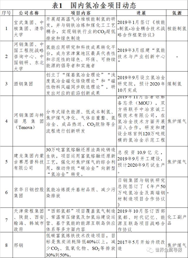
我国氢冶金工艺起步较晚,国内钢铁企业近年来开始纷纷布局氢冶金领域,其中典型的项目如表1所示。氢冶金技术的开发推广,不仅能够从根本上实现钢铁生产的近零排放,而且还可以解决我国高精尖钢材性能低、质量不稳定等问题,并对我国钢铁产业升级和高质量发展具有重要实践意义。

2.1.2 中国宝武与中核集团、清华大学核能-制氢-冶金耦合技术合作

2019年1月,中国宝武与中核集团、清华大学签订《核能-制氢-冶金耦合技术战略合作框架协议》,核能制氢将核反应堆与采用先进制氢工艺耦合,进行氢的大规模生产,并用于冶金和煤化工。以世界领先的第四代高温气冷堆核电技术为基础,开展超高温气冷堆核能制氢的研发,并与钢铁冶炼和煤化工工艺耦合,依托中国宝武产业发展需求,实现钢铁行业的二氧化碳超低排放和绿色制造。

经初步计算,一台60万千瓦高温气冷堆机组可满足180万吨钢对氢气、电力及部分氧气的能量需求,每年可减排约300万吨CO₂,减少能源消费约100万吨标准煤,将有效缓解我国碳排放压力,助力解决能源消费引起的环境问题。目前,我国已建成并运行10兆瓦高温气冷实验堆,20万千瓦高温气冷堆商业示范电站预计将于2020年建成投产,中核集团联合清华大学已启动60万千瓦高温气冷堆商用核电站的项目实施工作,并已基本完成其标准设计和评审,已启动厂址选择工作。

2.1.3 河钢集团建设全球首例120万吨规模的氢冶金示范工程

2019年11月,河钢集团与意大利特诺恩集团(Tenova)签署谅解备忘录(MOU),商定双方在氢冶金技术方面开展深入合作,利用世界最先进的制氢和氢还原技术,并联合研发、建设全球首例120万吨规模的氢冶金示范工程。该项目将从分布式绿色能源、低成本制氢、焦炉煤气净化、气体自重整、氢冶金、成品热送、二氧化碳脱出等全流程进行创新研发,探索出一条世界钢铁工业发展低碳、甚至“零碳”经济的最佳途径,从改变能源消耗结构入手,解决钢铁冶金过程环境污染和碳排放问题,从而引领传统钢铁冶金工艺变革。

自2019年7月以来,双方围绕基于氢能的新型冶金技术研发与应用,开展多层次的交流与调研,重点就以氢代碳冶金的关键技术问题、工艺路线、资源和能源条件等内容进行深入交流,达成合作意向。下一步双方将在谅解备忘录框架下,以河钢集团实施转型升级战略为契机,以意大利特诺恩集团氢还原技术为基础,建立协同创新机制,共同开展基于氢能冶金技术的全生命周期合作。据了解,双方技术团队将围绕分布式绿色能源利用、氢气制备与存储、氢冶金、二氧化碳脱出等领域的关键技术,共同研发以氢能为核心的新型钢铁冶金生产工艺。充分利用太阳能、风能等分布式可再生绿色能源,结合应用工业气体制氢和电解水制氢等先进技术,共同打造世界上第一条氢冶金示范工程生产线。

2.1.4 酒钢成立氢冶金研究院

2019年9月,酒钢集团公司氢冶金研究院揭牌成立,标志着酒钢率先确立了在同行业氢冶金研究及产业化落地方面的“领跑”地位,是酒钢实施创新驱动及资源保障战略,实现高质量发展的重要举措。氢冶金研究院的成立基于酒钢技术团队在煤基氢冶金及干磨干选研究方面获得的一系列重大科学发现,并创立了“煤基氢冶金理论”“浅度氢冶金磁化焙烧理论”和“磁性物料风磁同步联选理论”,研发出对应的前沿创新成果。酒钢将以自主知识产权技术为核心申报国家级“酒钢制铁短流程”示范项目,全面建成国家级“酒钢煤基氢冶金+干磨干选制铁短流程”示范基地,并建成以煤基氢冶金及干磨干选技术为核心的酒钢“成果研发+工程咨询”新的产业板块。

目前,酒钢正在建设世界上首套煤基氢冶金中试装置及配套的干磨干选中试装置,并于2020年5月取得热负荷试车初步成功,该项目热负荷试车以高炉瓦斯灰为原料,回转窑投料运行后料层碳气化反应良好,瓦斯灰在回转窑内被有效还原,并形成了金属化块料,回转窑未出现结圏现象,整个工艺过程平稳受控。项目主工艺系统的功能、参数得到初步验证,后期需要对部分设备设施进行消缺和功能完善,逐步达到项目既定目标,预计2020年10月底建成投运。

2.1.5建龙集团建设年产30万吨富氢熔融还原高纯铸造生铁项目

内蒙古赛思普科技有限公司(隶属建龙集团)总投资10.9亿元的富氢熔融还原法高纯铸造生铁项目预计2020年9月底实现试生产,项目规模为年产30万吨。该项目运用富氢熔融还原新工艺,强化对焦炉煤气的综合利用,推动传统“碳冶金”向新型“氢冶金”转变。目前项目建设场地基础平整和框架装机已经完成,正在进行MPR炉、热风炉主控楼、鼓风机站主体基础建设。赛思普绿色冶金技术是建龙集团联合北京科技大学等国内知名院校联合开发,不仅取消了传统钢铁冶炼中烧结、球团、焦化等排放量大的工序,还可以生产高纯金属,优化钢铁生产结构,提高产品质量和附加值。

2.1.6日钢集团-中国钢研年产50万吨氢冶金及高端钢材制造项目

2020年5月,京华日钢控股集团与钢研院签订了年产50万吨氢冶金及高端钢材制造项目合作协议。该项目主要是利用氢能源清洁特性提升基材品质、减少污染排放,从根本上实现钢铁生产的近零排放,解决高端钢材性能低、质量不稳定等问题。合作双方一致认为本次从氢冶金全新工艺-装备-品种-用户应用,进行系统性、全链条的创新开发,建设具有我国自主知识产权的首台套年产50万吨氢冶金及高端钢材制造项目合作,是推进钢铁行业科技革新的新模式、新典范,也是新时代现代化工冶金联产循环经济的新示范。

2.2 国外氢冶金发展现状

国外多家钢铁企业对氢冶金进行了深度布局,项目大都进入了建设或者试验阶段,其中典型的项目如表1所示。

2.2.1欧洲

随着欧盟“2030年气候和能源政策目标”的发布,欧盟各国都推出更为严格的环保法规和排放标准,特别是欧盟排放权交易体系(EU-ETS)的建立使各行业碳排放的成本大大增加,在此背景下,高能耗、高污染的欧洲钢铁行业不得不将节能减排重视程度提升至同增长利润相等的高度。目前欧洲开展氢冶金研究和实践的钢铁企业主要有安赛乐米塔尔、瑞典钢铁公司、萨尔茨吉特、蒂森克虏伯、奥钢联及普锐特等。

2.2.1.1安赛乐米塔尔集团开展纯氢炼铁技术研发

安赛乐米塔尔集团投资6500万欧元,在其德国汉堡厂进行氢直接还原铁矿石的项目研究,项目思路与瑞典HYBRIT项目类似,并计划在未来几年建设中试厂。目前安米汉堡厂采用天然气生产直接还原铁,安米与弗莱贝格工业大学合作,计划在未来几年在汉堡厂对氢直接还原铁矿石工艺进行试验,中试厂的规模为10万吨/年。另外,该研究项目的氢气来源将首先采用变压吸附法,从安米汉堡厂炉顶煤气中分离氢气,使其纯度达到95%以上,待未来有足够数量绿氢(来自可再生能源的氢)时,将采用绿氢生产。

2.2.1.2 瑞典钢铁HYBRIT项目

瑞典钢铁公司、瑞典国有铁矿石公司(LKAB)和瑞典大瀑布电力公司联合成立合资公司(HYBRIT),旨在联合开发用氢替代炼焦煤和焦炭的突破性炼铁技术。HYBRIT项目研究采用氢与球团矿直接还原生产直接还原铁,而氢由非化石能源制备。HYBRIT项目研究任务包括:研究可再生能源发电及其对电力系统的影响,寻找有效的可再生能源用于发电,为非化石能源冶炼提供能源,同时降低制氢成本;建设制氢与存储工艺及相关装备,为HYBRIT工艺提供低成本、可靠稳定的氢气,并进行氢气产业链布局;研究氢基直接还原炼铁工艺;研究配套炼钢工艺;研究系统集成、过渡路径和政策等。

2018年6月HYBRIT项目在瑞典Lulea建设中试厂,预计2021-2024年运行,每年生产50万吨直接还原铁。该中试厂可方便的利用瑞典钢铁公司现有炼钢设施和Norrbotten铁矿。到2024年,该中试厂的建造和运营成本预计为10-20亿瑞典克朗,目标是在2035年之前形成无碳解决方案。作为配套设施,2019年10月HYBRIT项目投资1.5亿瑞典克朗,瑞典能源署出资近5000万瑞典克朗,将于2021年在靠近Lulea中试厂的LKAB位于Svartoberget地下25-35米处建造新氢气储存设施,该设施预计将于2022-2024年运行。瑞典钢铁公司计划2026年向市场提供第一批非化石能源生产的钢铁产品。

2.2.1.3 萨尔茨吉特SALCOS项目

SALCOS项目旨在对原有的高炉-转炉工艺进行逐步改造,把以高炉为基础的碳密集型炼钢工艺逐步转变为直接还原炼铁-电弧炉工艺路线,同时实现富余氢气的多用途利用。

2016年4月萨尔茨吉特正式启动GrInHy 1.0(绿色工业制氢)项目,采用可逆式固体氧化物电解工艺生产氢气和氧气,并将多余的氢气储存起来。当风能(或其他可再生能源)波动时,电解槽转变成燃料电池,向电网供电,平衡电力需求。2017年5月该系统安装了1500组固体氧化物电解槽,2018年1月完成系统工业化环境运行,2019年1月完成连续2000个小时系统测试后,萨尔茨吉特开展了GrInHy 2.0项目。GrInHy 2.0项目的显著特点是通过钢企产生的余热资源生产水蒸气,用水蒸气与绿色再生能源发电,然后采用高温电解水法生产氢气。氢气既可用于直接还原铁生产,也可用于钢铁生产的后道工序,如作为冷轧退火的还原气体。

2019年4月份,在汉诺威工业博览会上,德国萨尔茨吉特钢铁公司与特诺恩公司(Tenova)签署谅解备忘录,继续推进SALCOS项目。

2.2.1.4 奥钢联H2FUTURE项目

2017年初,由奥钢联发起的H2FUTURE项目,旨在通过研发突破性的氢气替代焦炭冶炼技术,降低钢铁生产中的CO₂排放,最终目标是到2050年减少80%的CO₂排放。H2FUTURE项目的成员单位包括奥钢联、西门子、Verbund(奥地利领先的电力供应商,欧洲最大的水电商)公司、奥地利电网(APG)公司、奥地利K1-MET中心组等。该项目将建设世界最大的氢还原中试工厂。西门子作为质子交换膜电解槽的技术提供方,将为奥钢联林茨厂提供电解能力为6兆瓦的电解槽,氢气产量为1200m³/小时,电解水产氢效率目标为80%以上;Verbund公司作为项目协调方,将利用可再生能源发电,同时提供电网相关服务;奥地利电网公司的主要任务是确保电力平衡供应,保障电网频率稳定;奥地利K1-MET中心组将负责研发钢铁生产过程中氢气可替代碳或碳基能源的工序,定量对比研究电解槽系统与其他方案在钢铁行业应用的技术可行性和经济性,同时研究该项目在欧洲甚至是全球钢铁行业的可复制性和大规模应用的潜力。

2.2.1.5德国迪林根和萨尔钢公司富氢炼铁技术

德国主要钢铁企业迪林根(Dillinger)和萨尔钢公司(Saarstahl)计划投资1400万欧元,研究将联合钢铁企业产生的富氢焦炉煤气输入萨尔炼铁公司的两座高炉中,用氢取代部分碳作为还原剂的工艺技术。该项研究涉及的设备及基础设施不影响高炉的运行,项目计划从2020年开始实施。在欧洲,萨尔公司高炉已属于最现代和最高效的高炉,为不断提高环境保护水平,该公司在过去15年里投入了大约5亿欧元。考虑到欧洲排放配额成本飙升,该项目将大幅削减CO₂排放,对萨尔钢公司发展至关重要。

2.2.1.6德国蒂森克虏伯氢炼铁技术

蒂森克虏伯集团与液化气公司合作,计划到2050年投资100亿欧元开发将氢气大量喷入高炉的氢炼铁技术。2019年11月11日,蒂森克虏伯正式将氢气注入杜伊斯堡厂9号高炉进行氢炼铁试验。氢气通过其中一个风口注入了9号高炉,这标志着该项目一系列测试的开始。如果进展顺利,蒂森克虏伯计划逐步将氢气的使用范围扩展到9号高炉全部的28个风口。此外,蒂森克虏伯还计划从2022年开始,该厂其他三座高炉都将使用氢气进行钢铁冶炼,降低生产中的CO₂排放,降幅可高达20%。此外,液化气公司将通过其位于莱茵-鲁尔区全长200公里的管道确保稳定的氢气供应。

2.2.1.7普锐特冶金技术公司开发无碳氢基铁矿粉直接还原技术

2019年6月,普锐特宣布正在开发一种不需要烧结或球团等任何预处理工序即可使用铁精矿的直接还原工艺。该工艺借鉴了Finmet 工艺开发和设备安装的经验,可采用所有类型的精矿,甚至是粒度小于0.15毫米的粉矿。新工艺使用氢气作为主要的还原剂,氢气来自绿氢(可再生能源制备的氢气)、传统蒸汽重整炉的富氢气体或者富氢废气。该工艺将显著减少CO₂排放,甚至减少到零。直接还原设备采用模块化设计,每个模块的设计产能为 25万吨/年,可适用所有规模的钢厂。

为了试验该工艺,并为下一步的工业规模设备的设计提供基础数据,普锐特将在奥钢联多纳维茨钢铁公司建立中试厂,预计 2020 年第二季度投入运行。中试厂将由三个部分组成,包括预热-氧化装置、气体处理设备和还原设备。精矿粉在预热-氧化装置中加热到大约 900℃进入还原设备;氢气由气体供应装置通过导流栅提供;配套的废气余热回收系统保证能源使用得到优化,干法除尘系统解决粉尘排放问题。生产的热态直接还原铁(HDRI)以大约 600℃ 的温度离开还原设备,供给电弧炉或生产热压块铁。

2.3日本

2008年日本启动“COURSE50”低碳炼铁项目,其关键核心技术是氢还原炼铁法,即用氢置换部分煤粉和焦炭,以减少高炉CO₂排放,以及使用化学吸收法和物理吸附法将高炉煤气中的CO₂进行分离和回收的技术。项目目标是:使用氢还原炼铁法减排10%,通过从高炉煤气中分离回收CO₂技术减排20%,从而达到整体减排30%的目标。日本新能源产业技术综合开发机构(NEDO)委托日本制铁、JFE、神户制钢、日新制钢、新日铁工程公司等5家公司进行实验,预计2030年实现1号机组工业生产,2050年普及到日本国内所有高炉。

2.3.1 COURSE50项目基本达到CO₂减排10%目标

2019年日本新能源产业技术综合开发机构(NEDO)和日本钢铁联盟宣称,日本环境友好型炼铁工艺技术开发项目(COURSE50)通过在日本制铁君津厂厂内的炉容积为12m³的试验高炉上进行的试验证明,目前已基本达到减少高炉CO₂排放10%的目标,完成了确立CO₂削减、分离、回收技术的目标。

从2017年该项目第四次试验结果来看,不仅烧结矿和碳的情况得到改善,而且根据试验后拆解调查和探棒取样确定,操作技术与模拟技术基本一致,CO₂减排量从以往试验时的8%基本提高到10%。

从截止2022财年开始的项目研发阶段Ⅱ步骤1中,项目组将结合试验高炉所确定的和实际高炉部分确定的技术,开展面向实用化的技术开发。日本制铁炼铁部部长指出,由于焦炭用量减少,炉内气流阻力大幅增加,试验高炉与实际高炉(约4000-5000m³)的风口数量、焦炭运动形态均不相同,还存在大量热平衡和气体平衡等诸多技术课题有待攻克。

2.3.2 COURSE50计划2022年开始实际高炉放大测试

COURSE50项目在2018年进行了5次试验(从2018年10月29日到11月27日,共30天),通过改变气体和原材料的配比,并试验了氢气对炼铁作业的改善效果。第二阶段的研究重点是在高炉中分离回收CO₂以及废热,并计划于2022年度进行实际高炉的放大测试。

2018年,使用三维高炉数学模型验证了氢气吹入技术对CO₂排放减少的影响,2022年度将在两座高炉上进行工业试验,目前已开始高炉选定工作,包括管道气体设计、分析技术等。

2.4 韩国

2009年韩国原子能研究院与POSCO等韩国国内13家企业及机关共同签署原子能氢气合作协议(KNHA),正式开始开展核能制氢信息交流和技术研发。2010年6月,以韩国电力公司为首的财团投资1000亿韩元,联合浦项钢铁公司和韩国原子能研究院(KAERI)开展系统集成模块化先进反应堆(Smart)和超高温核反应堆(VHTR)技术的研发工作。全氢高炉炼铁技术的短期目标是利用钢铁生产过程中产生的副产气体制取可用于还原铁的氢气,中长期目标是开发出能够低成本大量制造高纯度氢气的技术。

3、氢冶金技术趋势浅析

3.1全球氢冶金技术尚处于研发、试验阶段

当前,全球氢冶金项目研究可以分三步走:第一步,2025年前,建立中试装置研究大规模工业用氢能冶炼的可行性;第二步,到2030年,实现以焦炉煤气、化工等副产品中产生的氢气进行工业化生产;第三步,到2050年,实现绿色经济氢气的工业化生产,并进行钢铁高纯氢能冶炼,其中氢能以水电、风电及核电电解水为主。

国内氢冶炼技术当前还处于研发起步阶段,多数企业仍处于项目规划,签订合作协议的阶段,只有少数企业设立了以清洁能源生产氢气作为冶炼能源的目标,多数企业还是以利用焦炉煤气、化工副产品等作为氢源冶炼为项目目标。

我国氢冶炼技术的研发还需要以国家层面高度的规划和定位,确定可行的技术路线图,在政策支持下,实现氢能和钢铁冶炼产业合作共赢。

3.2“绿氢”生产成本高,氢冶金规模化应用尚早

当前,工业中产生的氢气主要还是“灰氢”,低成本制取“绿氢”依然面临严峻的技术挑战。目前氢冶金主要有两种:一种在高炉风口加氢代替喷煤和焦炭,另一种是非高炉氢气直接还原技术,这两种技术目前都还需要关键技术突破。

3.3我国氢冶金顶层设计和政策引导亟待加强

目前,我国与氢冶金配套的专项规划、政策体系、标准体系、安全规范缺乏顶层设计。我国出台了涉及氢能领域各方面的一系列政策推动氢能产业健康发展,但目前涉及氢能产业的政策主要体现在交通领域,例如新能源汽车、加氢站、氢储存和运输、燃料电池等方面,而氢能在工业领域的应用还处于政策制定和规划之中。

我国发展氢冶金的建议

氢气高能量密度、高还原性以及清洁性特点,让氢能拥有极其广泛的应用场景。在全球环保趋严的大背景下,氢冶金在未来必有一席之地。近年来,我国氢能产业相关政策陆续发布,氢能产业呈现加速发展态势,但主要还是集中体现在交通领域。相较于国外,我国氢冶金发展起步较晚,整个产业链尚不健全,对于氢冶金发展提出以下建议。

(1)国家层面需做好氢产业链顶层设计,制定和完善专项规划和政策体系。

从长远来看,仅可再生能源生产的氢(绿氢)是可持续的,这是未来投资的重点领域,包括所需的额外可再生能源发电能力等,而氢的使用重点应放在运输、航空和工业(钢铁和化学)上。面对国内氢能产业发展热潮,要警惕各地“一窝蜂”上项目,避免在方向不明、定位不清、技术未突破、成本过高、商业化不成熟的情况下盲目投资。虽然各地都出台了氢能产业发展政策,但氢能产业还需国家层面的指导。为此,建议成立国家氢能领导小组,利用权威咨询机构专业优势,对国外氢能产业和氢冶金工艺发展战略、定位、路线图、行动计划等进行深入的跟踪研究,为我国氢能产业、氢冶金统筹规划,做好顶层设计,构建氢能产业和氢冶金有序高效发展环境,为制定和优化相关政策提供可靠支撑。

(2)氢能产业和氢冶金工艺高质量发展需要高质量的标准体系。

针对氢能产业和氢冶金领域,除做好高质量的统筹规划外,标准引领同样不可或缺。为此,建议成立氢能产业及氢冶金标准化工作组,尽快立项制定相关标准,通过高质量的标准引领,合理引导和促进氢能产业和氢冶金工艺健康发展。

(3)加强核心技术知识产权保护和全球化布局。

据不完全统计,全球主要国家氢能源和燃料电池产业发明专利持有情况如下,日本占56.32%,美国占13.63%,中国占8.92%,韩国占8.28%,德国占5.57%,其他国家占7.27%。中国虽然跻身前三名,但是与日本、美国的差距较大,与后来者韩国和德国相比,领先优势不明显。建议相关的行业和企业加强氢能产业和氢冶金关键技术和装备国产化、知识产权自主化建设,企业在关键技术及装备要及时申请专利,同时进行全球化专利布局。

(4)投资前需做好调研和风险评估工作。

当前,低成本制取“绿氢”、储氢和加氢等关键技术还未实现重大突破,制氢成本下降空间有限,相关支持政策还未确定,钢铁企业开展氢能产业、氢冶金工艺项目投资时应进行充分调研评估,重点关注项目政策风险、技术风险、安全风险、市场风险、知识产权风险以及项目经济效益、社会效益等。建议企业投资前积极借力包括专业咨询机构在内的外部资源,做好项目技术调研、经济分析、风险评估等基础论证工作。

(5)重视品牌宣传和品牌建设。

氢能产业和氢冶金属于朝阳产业,将有力推动我国绿色低碳社会的建设。为了营造氢能品牌发展良好氛围,搭建氢能品牌发展交流平台,宣传和展示自主氢能品牌,相关方在产业发展的初期就需要树立品牌意识,重视品牌宣传和品牌建设,打造中国自主氢能产业品牌和榜样。

来源: 世界金属导报  作者:张龙强 于治民

免责声明:氢云链致力于好文推送,尊重原创,版权归属原作者所有,如涉及作品版权烦请联系我们予以删除!

评论 (0)
文章数 5283 获赞数 6
零碳科技投资平台,秉承“技术赋能”、“产品赋能”和“投资赋能”服务理念,对外提供产业研究、企业孵化、企业上市等产业投资和投资银行业务。

7*24h 快讯

  • 瑞松科技:2020年实现营收7.99亿元 同比增

    瑞松科技发布年报,公司2020年营收7.99亿元,同比增长9.33%;归母净利润4993.99万元,
    2021-04-26
  • 人社部发布一季度100个最缺工职业,“快递

    与2020年第四季度相比,本期“排行”有以下特点:一是招聘需求和求职人数环比均明显上
    2021-04-26
  • 中国半导体协会受邀赴中国汽车工业协会座谈

    4月25日,中国半导体协会(简称“中半协”)副秘书长任振川一行受中国汽车工业协会(简称
    2021-04-26
  • 日本丰田2022年应届生技术岗位招聘半数为IT

    日本丰田汽车公司26日透露,有关日本本土2022年春季本科和研究生院应届毕业生的技术岗
    2021-04-26
  • 中国华电与华为签署战略合作协议 将在能源

    4月26日消息,近期,中国华电集团有限公司(下称中国华电)与华为技术有限公司(下称华为
    2021-04-26
  • 诺安基金:核心资产阶段性反弹 结构性机会

    诺安基金发表市场观点指出,近期以来由业绩驱动的核心资产出现阶段性反弹。后续可持续
    2021-04-26
  • 2021上海合作组织国际投资贸易博览会在青岛

    4月26日,2021上海合作组织国际投资贸易博览会暨上海合作组织地方经贸合作青岛论坛在
    2021-04-26
  • 虎都:附属公司与阿里巴巴子公司订立合作意

    虎都在港交所公告称,洪高科技与阿里巴巴(中国)网络技术有限公司的全资子公司浙江一
    2021-04-26
  • 中原证券:建议短期超配电力设备及新能源、

    中原证券指出,目前国内经济复苏态势较好,政策窗口正在临近,海外疫情急剧扩散,市场
    2021-04-26
  • 外交部副部长谢锋会见美国工商界人士:望积

    4月22日,外交部副部长谢锋会见上海美国商会主席雷蒙、会长季恺文一行,就中美关系以
    2021-04-26
浏览更多