氢云链,还给人类一个清洁的“粮食-水-能源”
 找回密码
 立即注册

手机号码,快捷登录

氢云观察:氢能利好政策频出,部分技术处于全球领先地位

氢云链| 2020-6-11 18:01 阅读 3140 评论 0

1、高效、清洁环保,氢燃料电池汽车优势多多

氢燃料电池相对燃油和锂电池具备多重优势。燃料电池是继水力发电、热能发电和原子能发电第四种发电技术。各类燃料电池中,目前质子交换膜电池(PEMFC)最适合用于燃料电池汽车。

相对锂电池汽车而言,氢燃料电池汽车没有续航里程短、加注时间长的问题。氢燃料电池汽车的续航里程能达到500-1000公里,与燃油汽车基本接近,燃料加注时间仅为几分钟,远远低于电动汽车数个小时的充电时间。除此之外,氢燃料电池汽车还具有效率高、清洁环保等诸多优势。

2、中国氢燃料电池行业发展 政策先行

近一年多来,燃料电池频繁受到政策关注,加氢站建设突出强调。2019年“两会”期间,氢燃料电池产业首次被纳入政府工作报告,之后政策频出,在2019年12月工信部发布的《新能源汽车产业发展规划(2021-2035)》(征求意见稿)中,强调了要提高氢燃料制储运经济性,推进加氢基础设施建设。

2020年4月10日国家能源局印发《中华人民共和国能源法(征求意见稿)》,明确提出优先发展可再生能源,相较2007年的版本氢能被列入能源范畴。

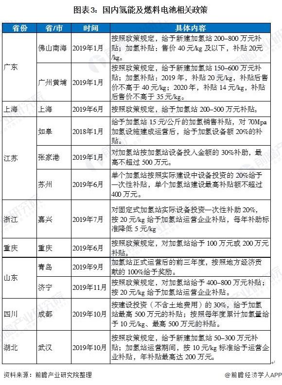
同时,地方政府从初始投资补贴和加氢补贴两方面,推出加氢站补贴方案。在各地方政府补贴方案中,根据加氢站加氢能力的不同分别给予初始投资补贴,而且针对加氢站的年度加氢量对每公斤氢气提供销售补贴,这两方面的补贴针对目前加氢站遇到初始投资大、氢气成本高两大难点给予有力支持。

3、规划数据VS行业数据,行业走到哪了?

燃料电池产业链技术产业化与技术目标不断细化。2019年6月18日,国家能源局等部委指导下首部《中国氢能源及燃料电池产业白皮书》发布,不仅更加明确燃料电池汽车、加氢站的数量的总量目标,而且对氢能源比例、燃料电池系统产能和相关电堆及零部件产值做出规划,燃料电池产业发展路径更为具体和系统。

与规划数据相比,国内氢能现状仍有一段差距,说明未来看,氢燃料行业仍有较大的成长空间以及可以预期,氢燃料行业仍将保持较快的发展速度。

4、中国氢能源技术仍存瓶颈

从技术发展水平来看,我国制氢技术较国际先进水平相比仍有一定差距。衡量氢能产业发展水平的核心在于氢能和燃料电池产业相关的核心技术是否能实现国产化,而非仅仅在于组装进口的核心零部件。

目前,在氢能产业方面,我国有部分技术已处于国际领先地位,如光催化和生物质制氢。但另一些与国际先进水平差距明显,如储氢环节,车载储氢罐和碳纤维目前仍存在瓶颈,我国在液氢储运技术方面较为薄弱;加氢站环节,氢气压缩机和加氢机技术与国外差距较大。综上从成本上考虑,我国率先选择在长续航里程运营型汽车上发展,主要系此类汽车在燃料电池的使用上,与电动和燃油相比,更易实现使用成本的经济性。

来源:前瞻产业研究院

免责声明:氢云链致力于好文推送,尊重原创,版权归属原作者所有,如涉及作品版权烦请联系我们予以删除!

评论 (0)
文章数 5283 获赞数 6
零碳科技投资平台,秉承“技术赋能”、“产品赋能”和“投资赋能”服务理念,对外提供产业研究、企业孵化、企业上市等产业投资和投资银行业务。

7*24h 快讯

  • 瑞松科技:2020年实现营收7.99亿元 同比增

    瑞松科技发布年报,公司2020年营收7.99亿元,同比增长9.33%;归母净利润4993.99万元,
    2021-04-26
  • 人社部发布一季度100个最缺工职业,“快递

    与2020年第四季度相比,本期“排行”有以下特点:一是招聘需求和求职人数环比均明显上
    2021-04-26
  • 中国半导体协会受邀赴中国汽车工业协会座谈

    4月25日,中国半导体协会(简称“中半协”)副秘书长任振川一行受中国汽车工业协会(简称
    2021-04-26
  • 日本丰田2022年应届生技术岗位招聘半数为IT

    日本丰田汽车公司26日透露,有关日本本土2022年春季本科和研究生院应届毕业生的技术岗
    2021-04-26
  • 中国华电与华为签署战略合作协议 将在能源

    4月26日消息,近期,中国华电集团有限公司(下称中国华电)与华为技术有限公司(下称华为
    2021-04-26
  • 诺安基金:核心资产阶段性反弹 结构性机会

    诺安基金发表市场观点指出,近期以来由业绩驱动的核心资产出现阶段性反弹。后续可持续
    2021-04-26
  • 2021上海合作组织国际投资贸易博览会在青岛

    4月26日,2021上海合作组织国际投资贸易博览会暨上海合作组织地方经贸合作青岛论坛在
    2021-04-26
  • 虎都:附属公司与阿里巴巴子公司订立合作意

    虎都在港交所公告称,洪高科技与阿里巴巴(中国)网络技术有限公司的全资子公司浙江一
    2021-04-26
  • 中原证券:建议短期超配电力设备及新能源、

    中原证券指出,目前国内经济复苏态势较好,政策窗口正在临近,海外疫情急剧扩散,市场
    2021-04-26
  • 外交部副部长谢锋会见美国工商界人士:望积

    4月22日,外交部副部长谢锋会见上海美国商会主席雷蒙、会长季恺文一行,就中美关系以
    2021-04-26
浏览更多